最及時的信用債違約訊息,最犀利的債務危機剖析
作者:rating狗
摘要
往事回顧,唏噓不已。多年不良攻堅,終云開見月明。
浙江省外向經濟活躍,GNP一度反超GDP,民營、小微經濟高度活躍,為浙江省帶來旺盛的信貸需求,大中小銀行遍地開花,錯位競爭拉動區域銀行盈利水平。
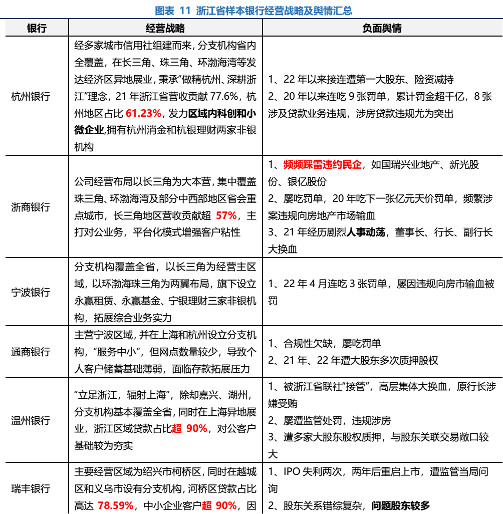
結合地級市經濟體量及規模重要性考慮,本文就11個地級市分別選擇1-2個發債樣本行,重點從資產投向、質量、盈利能力和資本充足性維度進行剖析。
由于浙江的塊狀經濟屬性,樣本行之間表現出差異化特征,上述四個維度分化較大。資產投向方面,有親基建的杭州銀行、有親零售的寧波銀行、亦有親租賃和商務服務的通商銀行……但他們都奠基于民營經濟,深耕小微客戶。資產質量方面,部分銀行不良雖有抬頭傾向,但隨著不良處置力度加大,區域不良將仍較為可控。盈利能力方面,有盈利翹楚的臺州銀行,有優等生寧波銀行,亦有吊車尾的溫州銀行,本地經濟稟賦固然是決定盈利的重要因素,差異化經營策略亦是制勝關鍵。資本充足性方面,樣本行均距監管標準有一定安全邊際,高位撥備或能實現區域跨越周期。
整體而言,區域展望較有韌性,銀行作為區域的映射,或可挖掘。
圖表速覽





















注:文章為作者獨立觀點,不代表資產界立場。
題圖來自 Pexels,基于 CC0 協議
本文由“YY評級”投稿資產界,并經資產界編輯發布。版權歸原作者所有,未經授權,請勿轉載,謝謝!

YY評級 











