最及時的信用債違約訊息,最犀利的債務危機剖析
作者:毛小柒
來源:濤動宏觀(ID:jinrongjianghu123123)
2021年9月5日與6日發布的兩個《方案》明確了兩大合作區未來15年(兩個方案均展望至2035年)的發展目標與舉措,里面提出的一系列支持政策預計后續還會有相關配套細則出臺,如9月9日央行副行長潘功勝便透露“央行正牽頭港澳金融管理部門制定金融支持兩地改革開放的專門文件”。同時考慮到廣州南沙新區、深圳前海蛇口以及珠海橫琴新區均屬于廣東自貿區,因此這里將《關于推進自由貿易試驗區貿易投資便利化改革創新若干措施的通知》納入進來。

一、十年之約的延續:兩大合作區的改革力度進一步深化
兩大合作區的存在是為了推進與港澳在規則與機制方面的銜接和對接,如橫澳合作區是為了支持澳門產業多元化發展、深港合作區是為了支持香港地區發展。
但有它們之間一些差異,主要體現在橫琴粵澳深度合作區的行政層級明顯提升(名義上升為廣東省管理、實際上澳門方面的權限更大),即橫澳合作區可以被看作是澳門島的擴容、實際上是以澳門為主在管理;深港合作區則是原前海合作區的擴容,主要為原前海合作區相關政策的平移、仍延續現行管理模式。
自2009年與2010年橫琴新區(正廳級)、前海深港現代服務業合作區(經濟領域享有除金融外的副省級城市管理權限)分別成立以來,時間已過去10年(當時兩大區域的規劃目標均展望至2020年),先前的兩份規劃業已到期,因此十年之后的今天兩份方案的相繼出臺算是十年之約的延續,不過在《粵港澳大灣區發展規劃綱要》的框架下,新的兩份方案力度有明顯加強。

二、主要變化:深港合作區面積大幅擴容、橫澳合作區層級顯著提升
(一)深港合作區:面積大幅擴容
深港合作區的名稱與定位均沒有變化,只是規劃面積大幅擴容(由14.92平方公里擴容至120.56平方公里),即規劃面積較原來擴大7.10倍,面積上已經相當于香港島(80.79平方公里)與九龍半島(46.90平方公里)的合計。
這里面的背景是現有區域范圍已經成為制約前海合作區發展的最大因素,背后的意思應該是以前該區域發展的還不錯,現在的面積不夠容了,需要擴容,將原合作區的政策進行平移。
(二)橫澳合作區:層級明顯提升,實質上劃歸給澳門管理
1、橫澳合作區(立足服務澳門、琴澳一體化)雖然規劃面積未變(原橫琴新區),但名稱與定位均發生了變化,同時層級明顯提升但實質管理由珠海賦予給澳門。如橫澳合作區升為廣東省管理,且其管委會的主任由廣東省省長和澳門行政長官擔任(常務副主任歸澳門委派)、管委會下設的執行委員會由澳門委派。
2、橫澳合作區的規劃面積基本和之前的橫琴新區一致,面積相當于澳門本島(32.90平方公里)的3倍多。這里面的背景應該是澳門島面積太小,無法支撐澳門的產業多元化發展。橫琴粵澳深度合作區由原來的“一線放寬、二線管住”調整為 “一線放開、二線管住”,“放寬”到“放開”的變化,相當于是拓展了澳門“自由港”的空間,將澳門“自由港”的優勢延伸至橫琴,即可以將這一變化看成澳門由原來的“澳門島”變為“澳門島+橫琴島”。而前海深港現代服務業合作區的變化則體現在擴容層面。
3、考慮到9月9日的新聞發布會明確不能把橫澳合作區搞成“注冊經濟”和“總部經濟”,這意味著以前的橫琴新區發展得應該不怎么樣,里面注冊的企業大多是為了享受政策紅利而設立的殼,因此只好交由澳門來主導該合作區。
4、《方案》明確橫澳合作區將聚焦科技研發和高端制造、中醫藥、文旅會展商貿、現代金融等四大類產業,這意味著橫澳合作區的新增作業范圍則主要體現為合作區內的企業境內外融資的自由度與便利度大幅提升,同時橫澳合作區的政策支持力度和海南自貿港基本相當。
三、《粵港澳大灣區發展規劃綱要》曾通過專門章節對三大合作區進行過討論
(一)除兩個《方案》外,事實上還有一個“廣州南沙粵港澳全面合作示范區”沒有出公開《方案》。因為上述三個合作區在《粵港澳大灣區發展規劃綱要》中基本上是并列被提及,因此可以把《方案》視作《規劃綱要》的進一步細化。不過預計后續廣東地區以及金融管理部門還會有與《方案》相配套的文件。
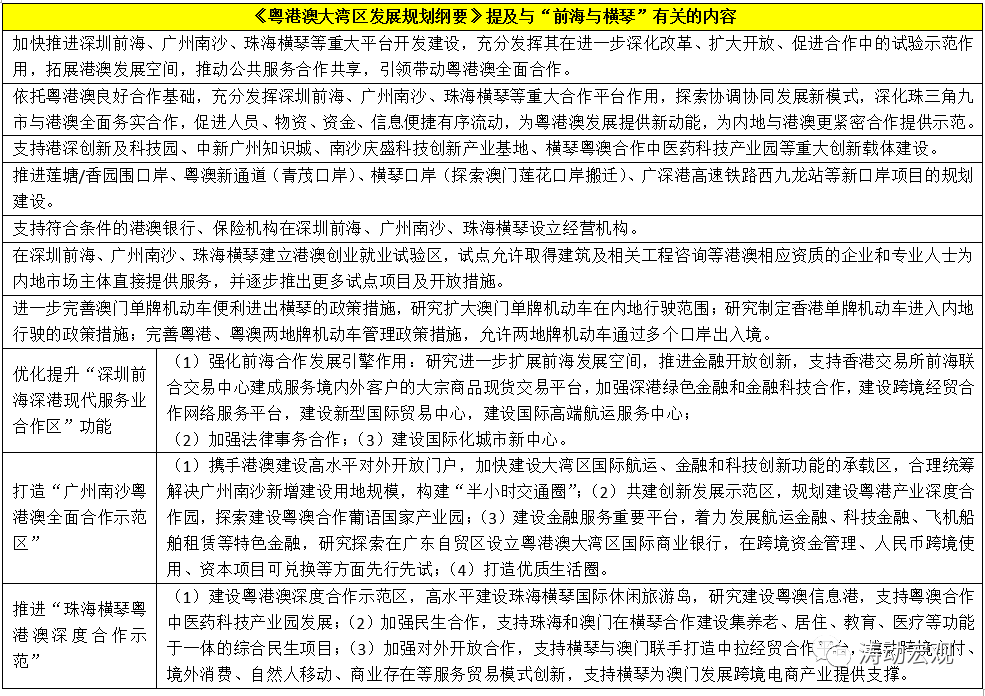
(二)具體看,《粵港澳大灣區發展規劃綱要》專門在第十章“共建粵港澳合作發展平臺”中對三大合作區進行了討論,明確“加快推進深圳前海、廣州南沙、珠海橫琴等重大平臺開發建設,充分發揮其在進一步深化改革、擴大開放、促進合作中的試驗示范作用,拓展港澳發展空間……引領帶動粵港澳全面合作”。
就“廣州南沙粵港澳全面合作示范區”而言,2012年9月6日國務院批復了《廣州南沙新區發展規劃》(從時間上看是展望至2025年),該規劃明確分為兩個階段來推動(即2012-2015年和2016-2025年)。

兩個《方案》在金融領域中均有提出一些支持舉措,如鼓勵在合作區內設立創投機構、股權投資機構以支持對合作區內科創類企業的支持,再比如擴大合作區的金融業對外開放力度、合作區內探索跨境資本自由流入流出和推進資本項目可兌換等。除以上內容外,還有其它要點值得關注:
(一)深港合作區:關注三點金融支持政策
深圳前海深港現代服務業合作區方面,主要是把原前海合作區的政策進行平移,推動前海新舊合作區一體化、前海合作區與香港金融市場一體化,該方案大致有以下幾個方面值得關注:
1、開展本外幣合一銀行賬戶試點(這個政策是目前所有自貿區均享有的),在與香港金融市場互聯互通(如基金與理財等資管產品以及股市債市互聯互通等)、人民幣跨境使用(如離岸人民幣在合作區的使用范圍將會擴大等)、外匯管理便利化等領域先行先試。
2、支持符合條件的金融機構開展跨境證券投資等業務,這個規定意味著深港合作區享有與上海自貿區臨港片區的同等政策地位。
3、為內地企業利用港澳市場進行綠色項目融資提供服務,即鼓勵綠色類融資項目在港澳市場進行發債和股權融資。
(二)橫澳合作區:和海南自貿港政策基本相當,關注七點金融支持政策
珠海橫琴粵澳深度合作示范區的層級更高,其本質是把澳門自由島的政策平移至橫琴島,即把橫琴島當成境外市場(澳門島)一樣進行開放,推動橫琴島與澳門島一體化進程。從內容上看,橫琴粵澳合作區的相關金融支持政策基本上參照了海南自貿港、北京自貿區以及臨港片區。具體看,值得關注的要點如下:
1、加強合作區金融市場與港澳離岸市場的聯動,逐步推進合作區內資本項目可兌換、資本自由流入流出。
2、跨境電商等新型國際貿易結算的真實性審核從事實審查轉化事后檢查,按照準入前國民待遇加負面清單模式簡化跨境直接投資交易環節。
3、試點合并交易環節外債管理框架,完善企業發行外債備案登記制管理(和《海南自由貿易港建設總體方案》的規定相一致),穩步擴大跨境資產轉讓范圍。
4、推動非金融企業根據實際融資需要自主舉借外債,逐步實現合作區非金融企業外債項下完全可兌換,這實際與北京自貿區和海南自貿港的規定相一致,意味著合作區內的非金融企業獲得境外融資受到的限制會越來越少。
5、通過設立科創類基金、股權創投基金,推動認股權證貸款等選擇權借款業務,支持合作區內企業發展,為其在境外上市、發債以及股權+債權融資等方面給予積極支持,簡化匯兌管理。
6、支持澳門在合作區創新發展財富管理、債券市場、融資租賃等現代金融業。這意味著澳門金融機構可以在合作區設立資產管理機構,開展財富管理業務、參與債券市場的投融資等等。
7、降低澳資金融機構設立銀行、保險機構準入門檻。即澳資金融機構在合作區設立銀行的門檻會進一步降低(如將代表處升級為分支行等等)。

五、其它一些值得關注的政策
(一)橫琴粵澳深度合作區方面
1、大力發展集成電路、電子元器件、新材料、新能源、大數據、人工智能、物聯網、生物醫藥產業。加快構建特色芯片設計、測試和檢測的微電子產業鏈。
2、發展中醫藥等澳門品牌工業。
3、對合作區符合條件的產業企業減按15%的稅率征收企業所得稅,將有利于澳門經濟適度多元發展的產業全部納入政策范圍。對企業符合條件的資本性支出,允許在支出發生當期一次性稅前扣除或加速折舊和攤銷。
4、對在合作區設立的旅游業、現代服務業、高新技術產業企業新增境外直接投資取得的所得,免征企業所得稅。
5、大幅降低并逐步取消合作區與澳門間的手機長途和跨境漫游費。
6、支持澳門輕軌延伸至合作區與珠海城市軌道線網聯通。加強合作區與珠海機場、珠海港功能協調和產業聯動。建議關注與珠海港、珠海機場有關的企業。
(二)深圳前海深港現代服務業合作區方面
1、聚焦人工智能、健康醫療、金融科技、智慧城市、物聯網、能源新材料等港澳優勢領域。
2、減少互聯網融合類產品及服務市場準入限制,研究加強在交通、通信、信息、支付等領域與港澳標準和規則銜接。
3、支持深圳機場口岸建設整車進口口岸。依托深圳國際會展中心,推動會展與科技、產業、旅游、消費的融合發展。這里特別提及深圳機構與深圳國際會展中心,建議關注與其有關的企業。
注:文章為作者獨立觀點,不代表資產界立場。
題圖來自 Pexels,基于 CC0 協議
本文由“任博宏觀倫道”投稿資產界,并經資產界編輯發布。版權歸原作者所有,未經授權,請勿轉載,謝謝!
原標題: 深港與橫澳兩大合作區政策全解

任博宏觀倫道 











