最及時的信用債違約訊息,最犀利的債務危機剖析
作者:西政財富
來源:西政財富(ID:xizhengcaifu)
自6月份以來,好幾家大中型房企的城市更新項目因前融到期后無法續期,也無法繼續取得其他融資進行貸款置換,目前在前融市場似乎有成為網紅融資項目的趨勢。
一、城市更新項目的前融變難
自2020年以來,很多民營房企(尤其是中小開發商)都面臨城市更新項目融資無門的問題。除了偏好城市更新項目投資的私人老板外,市場上已很少有機構還有意愿做城市更新項目的前期融資。具體到城市更新項目的融資鏈條方面,以深圳的項目為例,銀行拆遷貸(或更新貸)的介入時點基本都是拆遷率達到90%或者項目專規已通過審批;而在銀行更新貸放款前,雖然有一些信托機構可以提供前融,但因更新項目的風控層面存在短板,因此除非是強主體的開發商或者是有抵押物的情況,不然還是很難取得信托機構的融資。
在存續的城市更新項目前融中,城市更新基金占了很小一部分,另外的大部分都為信托機構提供的前期融資。受信托機構“兩壓一降”監管要求的影響,目前大部分信托機構都面臨地產額度較緊的問題,因此存量信托融資的續期或者想通過新增授信、借新還舊等方式解決更新項目的融資持續性問題面臨較大的阻力。就開發商的現實情況而言,以深圳的更新項目為例,開發商原來取得的融資款已用于項目,但項目未推進到雙90%或者過專規的階段卻無法取得銀行的拆遷貸,因此在無其他現金回流或者其他還款來源的情況下,城市更新項目前融資金的退出將面臨很大的障礙。
值得一提的是,2021年8月10日,住房和城鄉建設部發布了《關于在實施城市更新行動中防止大拆大建問題的通知(征求意見稿)》,此次發文的初衷旨在遏制城市更新地產化的模式與傾向,同時也為避免地方政府借道城市更新進行“大拆大建”。盡管上述通知對深圳、廣州等地的城市更新政策及推進規則尚未有實質性的影響,但上述通知發布后,全國各地的城市更新項目推進速度還是受到了不同程度的影響。對于村集體/村股份公司已完成合作招商或已選定意向合作方、前期服務商的城市更新項目來說,如果開發商已就該更新項目辦理前融,但項目推進速度不佳或很難取得銀行的拆遷貸,那大概率得面臨融資到期后貸款無門的結局。
二、城市更新項目前融到期后的貸款置換難點
近一個月以來,很多投資機構找我們合作城市更新項目前融債權的收購、重整業務。從投資策略來看,我們目前主要是關注以下三個核心問題:
1. 目標項目的存量融資或貸款余額中是否存在超融的問題:比如項目在半年前或一年前申請前融時,項目價值為10億,但開發商卻按20億的評估值取得了12億的前融款(也即評估值的六成),對于這種存在超融情況的項目,我們原則上都不會介入。
2. 目標項目是否仍有利潤:比如根據項目的當前情況,經重新保守測算后,如確認項目沒有利潤空間,我們原則上也不會再介入。
3. 銀行更新貸的置換:以深圳的城市更新項目為例,如已辦理前融的項目在推進層面不會碰到實質性的障礙,比如可以順利達到銀行更新貸的申請條件并取得更新貸,而且更新流程、拆賠等事項都能順利推進,那我們大概率還是可以介入并置換前端的前融資金。
需要注意的是,就募集端而言,目前投資人對城市更新項目底層資產的關注度已明顯提高,比如我們與信托、銀行私行合作的“信托+有限合伙”的股權融資產品中(西政為GP發起設立合伙企業),投資人一般都要求底層的城市更新項目有國央企兜底,也即我們在做產品架構設計時就需引入國央企與融資方一起合作。當然,如果融資方本身為主體較強的房企或者是能提供抵押物的其他實力型房企,那大概率上不需要滿足上述要求。
三、各類資金機構對城市更新項目前融的準入要求
我們注意到,除了信托、私募等機構外,部分國企和外資機構的資金也對城市更新項目的前融存在偏好,對前融已到期項目也可提供貸款置換,以下以外資機構對城市更新項目前融的準入要求為例做相關介紹和說明。
(一)項目區域選擇
重點支持深圳、廣州、東莞、中山、佛山、珠海等灣區核心城市的項目。
(二)融資主體準入要求
1. 優選有境外上市主體或境外架構的合作方,全國房地產銷售百強開發商;
2. 融資主體的實控人或經營團隊從事城市更新行業經營年限有相應要求(如不低于5年);
3. 具備完整的城市更新項目操盤經驗,如深圳城市更新項目從取得到完成實施主體經歷完整審批流程的項目不少于1個;
4. 融資主體有儲備的城市更新項目,如原則上不低于X個,其中完成立項的不少于Y個;
5. 融資主體或其集團的綜合實力較好,股東或集團有穩定的或可預見的現金流來源,可有效覆蓋融資負債本息;有變現能力較強的資產對負債的覆蓋度不低于2倍;
6. 如果融資主體系其他開發商,需由經外資機構認可的開發商提供擔保或代建。
(三)目標項目選擇
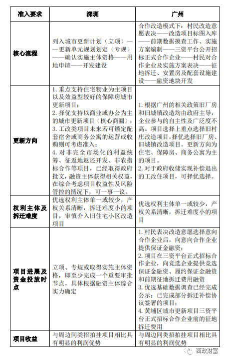
在項目選擇上,綜合考慮項目類型、權利主體及拆遷難度、項目進展以及項目收益情況。以下以深圳和廣州區域項目為例進行舉例說明:

(四)放款架構示例
1. 境外合作投資模式

2. 境內放款投資模式

注:文章為作者獨立觀點,不代表資產界立場。
題圖來自 Pexels,基于 CC0 協議
本文由“西政財富”投稿資產界,并經資產界編輯發布。版權歸原作者所有,未經授權,請勿轉載,謝謝!
原標題: 城市更新項目前融到期后的貸款置換

西政財富 










