觀點(www.guandian.cn)向來以提供迅速、準確的房地產資訊與深度內容給房地產行業、金融資本以及專業市場而享譽業內。公眾號ID:guandianweixin
作者:小債看市
來源:小債看市(ID:little-bond)
2019年5月,山西省成為全國首個能源革命綜合改革試點后,省屬七大煤企整合提速,目前僅次于國家能源集團的“中國第二大煤企”誕生。
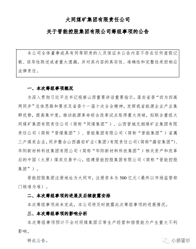
10月10日,大同煤礦集團有限責任公司(以下簡稱“同煤集團”)公告稱,其將聯合山西多家煤企,組建晉能控股集團有限公司(以下簡稱“晉能控股集團”)。

公告顯示,為發揮山西省能源企業產業集群優勢,提髙集中度,推動能源革命綜合改革試點取得重大突破,擬聯合重組同煤集團、山西晉城無煙煤礦業集團有限責任公司(下稱“晉煤集團”)、晉能集團有限公司(下稱“晉能集團”)省屬三戶煤炭企業,同步整合潞安集團、華陽新材料科技集團相關資產和改革后的中國(太原)煤炭交易中心,組建晉能控股集團。
山西省是全國煤炭大省,煤炭儲量約占全國煤炭總儲量的三分之一,而山西省的煤炭資源主要集中在七大省屬煤炭集團中。
《小債看市》注意到,上述同煤集團、晉能集團、晉煤集團和潞安集團均屬山西省屬七大煤企,四家煤企總資產合計1.24萬億,總負債9300億。

隨著晉能控股集團的組建,原山西省屬七大煤企將演變為焦煤、華新燃氣、潞安化工、華陽新材料、晉能控股集團等專業性集團。
中國煤炭工業協會數據顯示,去年同煤集團、晉能集團、晉煤集團煤炭產量分別為1.79億噸、9219萬噸和7092萬噸,合計約為3.42億噸。
這也意味著,新組建的晉能控股集團規模將超越重組中的山東能源集團和兗礦集團,成為僅次于國家能源集團的中國第二大煤企。
近年來,煤炭行業供給側改革推行后,雖然煤炭價格回升,煤企整體盈利回暖,但是煤企資產負債率較高,債務負擔沉重,尤其是短期償債壓力較大。
隨著煤炭供給側改革進入后期,未來煤炭價格中樞有可能下移,壓縮煤炭企業盈利。可能對部分負債率較高,短債到期集中的企業造成較大壓力,煤炭行業變革已經勢在必行。
以下主要研究“中國第三大煤礦國企”、山西七大省屬煤炭集團之首的同煤集團財務狀況。
據官網介紹,同煤集團成立于1949年,是中國第三大煤礦國有企業,總部位于煤炭重地山西省大同市,煤礦跨越大同、朔州、忻州三市,擁有煤田面積6157平方公里,總儲量892億噸。
從股權結構上看, 同煤集團的控股股東為山西國投,持股比例為65.17%,穿透后公司實際控制人為山西省國資委。
近年來,同煤集團營業收入有所增長,但營業利潤較低,其營業外收入規模較大,盈利處于行業較低水平。
《小債看市》注意到,除2017年外同煤集團多年來歸母凈利潤均為負值,2019年虧損10.96億元,今年上半年疊加疫情影響再次虧損1.95億元。
而從母公司層面看,由于同煤集團礦井開采年限長、地質條件差、人員負擔重等原因,近年來持續虧損,2019年利潤總額為-21.82億元。

截至最新報告期,同煤集團總資產為3815.7億元,總負債2935.01億元,凈資產880.7億元,資產負債率為76.92%,高于行業平均水平。
值得注意的是,如果從同煤集團母公司口徑統計,2019年末其資產負債率已高達86.35%。
《小債看市》分析債務結構發現,同煤集團主要以流動負債為主,占總負債比為55%。
2017年以來,由于流動負債上升較快,同煤集團流動資產已無法覆蓋流動負債,短期償債能力指標惡化。
截至今年二季末,同煤集團流動負債有1626.03億元,主要為短期借款和一年內到期非流動負債,其一年內到期的短期負債有749.77億元。
然而,相較于短期負債,同煤集團流動性吃緊,其賬上貨幣資金只有290.29億元,現金短債比為0.39,且2019年末其賬上134.87億資金為受限資金不可動用,面臨短期償債風險較大。
在財務彈性方面,截至今年6月末,同煤集團銀行授信總額為2000.42億元,未使用授信額度為734.26億元,可見其備用資金尚可。

在負債方面,同煤集團還有非流動負債1308.97億元,主要為應付債券和長期借款,其整體有息負債規模有1974.43億元,其中長期債務上千億,短期債務904.95億元,帶息負債比為67%。
近2000億有息負債壓頂,致使同煤集團2019年財務費用為69.73億元,其中利息支出41.82億元,對營業利潤形成嚴重侵蝕。
從期間費用來看,2019年同煤集團該指標已高達259.38億元,其中銷售費用超百億,可見其期間費用管控能力有待提高。
盈利欠佳、資金鏈緊張之下,同煤集團償債資金主要來源于外部融資。從融資渠道上看,其主要通過發債和借款來融資,除此之外還有租賃融資、應收賬款融資、定增、股權質押以及信托等融資方式。
值得注意的是,同煤集團其他應收款項規模龐大,截至今年6月末該指標高達887.7億元,占流動資產比例超五成,主要為應收企業辦社會、歷史礦井和產能退出礦井的其他應收款。
2019年,同煤集團其他應收款共計提壞賬準備22.29億元,其他應收款規模高企,存在一定回收風險。

另外,同煤集團受限資產規模也較大,對資產流動產生不利影響。
截至2019年末,同煤集團受限資產合計301.36億元,主要為貨幣資金和固定資產,分別為134.87億和151.95億元,受限比例分別為52%和18%。
近年來,同煤集團按照“煤電一體化”戰略思路,在煤炭業務作為核心基礎上,做大電力產業,逐步進入機械制造、煤化工、冶金、水泥、建材、金融和文化旅游等領域,主營業務形成煤炭、電力、貿易和其他等業務板塊。
值得注意的是,呈現多元化布局的同煤集團,需要關注多元化產業布局的資本開支壓力。
總得來看,同煤集團盈利水平較低,債務負擔卻異常沉重,在自有資金已無法覆蓋短期負債情況下,其短期償債風險較大。
煤炭作為周期行業,與經營環境密切相關,受宏觀環境影響較大,煤炭行業需求中長期取決于經濟周期以及行業的景氣度。
另一方面,煤炭行業屬于重資產行業,固定成本占比高導致煤炭行業經營杠桿大,煤炭市場價格成為影響行業經濟效益的主要因素。
2008年,山西省開始實施中國規模最大的煤企重組,作為整合主體,七大省屬煤企曾大舉借款兼并小煤礦。但在整改尚未完成之際,高位運行的煤價開始向下俯沖,煤炭行業結束了此前的“黃金十年”,煤企自此背負上龐大的負債。
2016年以來,隨著去產能政策的不斷深入,煤炭行業供求失衡矛盾得到緩解,行業經濟效益有所提升,煤企盈利水平改善。
隨著煤價反彈,山西七大煤企的虧損面有所縮小,但負債仍處于高位。 在此背景下山西省計劃著手第二輪煤炭行業的兼并重組。
2017年,山西省政府公布《山西省“十三五”綜合能源發展規劃》,明確將打造晉北、晉中、晉東三大煤炭基地。
其中,晉北動力煤基地培育同煤集團和中煤平朔;晉中煉焦基地培育焦煤集團;晉東無煙煤基地培育陽煤集團、潞安集團和晉煤集團。
然而,鑒于多方面原因,上述整合工作一直沒有推進。直到今年4月焦煤集團和山煤集團重組,拉開了三大基地整合的序幕。
2019年5月,作為國內煤炭主產區和能源基地的山西省,正式成為全國首個能源革命綜合改革試點。
隨后,山西省深化煤炭國企改革,對省內七大煤企實施戰略性重組,提高煤炭生產集中度,改善省屬煤炭企業發展質量,財務杠桿水平有望進一步下降。
注:文章為作者獨立觀點,不代表資產界立場。
題圖來自 Pexels,基于 CC0 協議
本文由“小債看市”投稿資產界,并經資產界編輯發布。版權歸原作者所有,未經授權,請勿轉載,謝謝!

小債看市 











