最及時的信用債違約訊息,最犀利的債務危機剖析
作者:YY評級
來源:YY評級(ID:YYRating)
1、各省基建釋放積極信號
疫情沖擊下,政府加強了對基建領域的支持力度。一方面,疫情暴露了我國基礎設施環境尚存在許多短板與不足,面臨突發狀況時發揮的作用有限;另一方面,加快基礎設施建設也將成為疫情沖擊后提振經濟的重要抓手。有效的刺激經濟手段中,國家已經明確不會將房地產作為短期經濟調控的措施,貨幣政策的寬松又受制于物價水平的限制,則基建在經濟托底中將扮演更加關鍵的角色。但是這個基建,和以往的略有不同,本文順著相關的思路理順下新基建領域,以及潛在資金來源。
近期各省市已經緊鑼密鼓地開啟了投資規劃,截至3月4日,已經有19個省市公布了超過重點項目清單,涉及項目超過10000個,總投資金額超過30萬億元(大家不要被數字嚇到,這個并非一年內投完,需站在長期的視角)。其中高速公路、高鐵等基建項目是重頭戲。不過項目總投資額并非需要一年內投入,基建項目平均建設期限在3年左右。

不過,基建回暖也不是疫情之后才開始的,只是疫情沖擊,近期較多領域對其闡述。
2019年7月份,常務委員會就明確了“補短板”,釋放了基建的積極信號。12月6日政治局會議又提及“加強基礎設施建設”。19年12月,發改委緊急批復了一批基建項目,涉及金額2700多億元。
2、專項債額度釋放
與項目審批相匹配,中央政府在基建項目融資上也給予了大力支持。2019年11月,財政部提前下達了專項債務額度1萬億元。2月11日,財政部又發布消息表示提前下達2020年新增地方政府債務限額8480億元,其中一般債務限額5580億元、專項債務限額2900億元。提前下達額度共計達1.848萬億元,其中專項債額度1.29萬億元。
限額的放松使開年以來各地專項債發行脫韁。1月份各地發行專項債7148億元,同比增長400.7%,占兩次提前下達額度的55.4%,也撐起了1月份社融增量。月度發行額為專項債開始發行以來最高的,在此之前發行額度最高的為2019年6月的5267億元。1月13日、1月16日、1月17日的發行額均突破了千億元。
2月份專項債發行還算剎住了車,到2月下旬才拉開序幕,且日均發行規模上較1月份也明顯降低,全月共發行2350億元。1-2月共使用下達額度的73.6%,平均發行期限14.5年,平均發行利率3.46%。

從發行地區來看,1月份發行專項債較多的省份有廣東省(占比19.5%)、山東省(占比11.1%)、福建省(占比8.2%)、江西省(占比7.4%)、河南省(占比7.3%)。從發行主體來看,除了深圳市、青島市、廈門市為地級市政府,其他發債主體都是省級人民政府或直轄市人民政府。

2月份專項債發行中,上海市、重慶市、天津市三大直轄市領跑,分別占比14.3%、13.4%、12.7%。從發行主體來看,除了青島市為地級市政府,其他發債主體都是省級人民政府或直轄市人民政府。

從相關文件中披露的資金用途來看,有超過70%比例的資金投向了交通運輸、生態環保、水利工程、產業園開發等基建領域。而去年的這項比例是30%不到,大部分資金都投向了土儲和棚改,而19年9月國務院常委會已經明確“專項債資金不得用于土地儲備和房地產相關領域”。因此無論是從專項債總量來看還是從投向基建的比例來看,今年專項債對基建的支持力度都大大增強。
二、資金來源:錢從哪來?
1、歷年基建投資情況
基礎設施投資屬于固定資產投資的一部分,按照統計局的標準,是指建造或購置為社會生產和生活提供基礎性、大眾性服務的工程和設施的支出。按照固定資產投資行業劃分,包括以下行業:交通運輸業(鐵路運輸業、道路運輸業、城市公共交通業、航空運輸業、水上運輸業、管道運輸業)、郵政業,電信業、廣播電視和衛星傳輸服務業,互聯網和相關服務業,水利、環境和公共設施管理業。然而關于基建究竟包含哪些具體的行業,尚沒有涵蓋全面、普遍認可的標準,本文采取統計局的標準以方便數據搜集和測算。
從歷史數據來看,基建投資大體上經歷了3次增速下跌以及2次強政策刺激。
2006年以前,基建投資總體增長較快,但增速也在波動中降低。2008年,在全球金融危機以及國內接踵而至的災禍強壓下,基建增速跌入谷底。對此,中央政府砸出“4萬億”猛藥,其中1.8萬億投向了“鐵公基”等重大基建項目,配套的還有項目自有資金比例限制的降低等,2009年社融增速上升至34%,而基建投資增速也在09年6月達到50%的巔峰,這一輪政策刺激中基建較好地承擔起了經濟托底的作用。
然而,“四萬億”的副作用也從2010年開始逐步顯現,“四萬億”造成CPI持續高漲,為了緩解通脹壓力,央行收緊了貨幣政策,社會融資成本上升,基建投資增速一路跌至2012年2月的-2.36%,這也是月度層面上基建投資首次出現負增長。
而這之后的觸底反彈主要得益于貨幣政策的再次放松以及城投債、非標融資的井噴式增長,2012年城投債發行量總額達到7825億元,同比增長達161%。
2018年、2019年基建投資增速再次斷崖式下滑至3.8%,與核查清理PPP項目以及隱形債務問責有關,財政支出以及專項債額度等“正門”的擴大無法彌補非標等“偏門”的收縮,導致地方配套資金不足。
由此可見,基建投資的歷次漲跌行情都主要都與資金面情況有關。近期寬松的貨幣政策也提升了政府投入對民間資本的撬動能力。

從年度數據來看,基建投資2013年、2014年的增速都在20%以上,2015年、2016年增速在17%左右,2018年、2019年增速很低,今年的基建投資增速應該能超過過去兩年,但是難以達到2017年之前的水平,預計在10%左右,投資規模超過16萬億元(不含電力),這一增速對于對沖疫情的影響預計能起到一定效果。10%也是比較安全可持續的增速,像“四萬億”那樣“大水漫灌”的政策雖然效果上立竿見影,但是其造成的通脹和產能過剩直到現在都沒能完全消化,相信中央也會吸取教訓,此輪對基建的刺激會相對緩和。

從投資行業來看,近幾年投資占比最高的還不是說起基建首先想起的交通運輸業,而是水利、環境和公共設施管理業。2018年水利、環境和公共設施管理業占比55.4%,不過相比2017年有所降低。交通運輸業投資占比41.5%,相比上年有所提高。郵政業、電信廣播電視和衛星傳輸服務業、互聯網和相關服務占比很小,其中互聯網和相關服務占比在2018年增加了1倍。

雖然近些年來我國基礎設施建設取得了較大的成就,但依然還有較高的提升空間,目前中國人均基礎設施存量水平相當于發達國家的20%~30%。此外,中國地域遼闊,東、中、西部發展極不均衡,尤其是在交通建設領域,西部山地、高原地區的交通基礎設施還較為薄弱。
2、基建資金來源分來
資金能否到位是基建項目能否落地的主要制約因素,基建投資的資金來源分為預算內資金、國內貸款、自籌資金、利用外資和其他資金。
國家預算包括一般公共預算、政府性基金預算、國有資本經營預算、社保基金預算四本賬,目前國有資本預算中用于基建的規模很小,社保基金也是專用于社會保險體系的。
關于政府性基金是屬于預算內資金還是自籌資金尚有爭議,政府性基金預算是財政四本賬之一,按理說應當是屬于預算內資金,但是目前大多數人傾向于將其歸類為自籌資金。就財政預算中與基建相關的科目數據與統計局基建資金來源數據對照來看,本文也傾向于認為統計局披露的預算內資金不包含政府性基金部分。因此預算內資金主要是從一般公共預算中劃撥的,具體科目主要包括基建投資、車購稅、災后恢復重建基金和其他財政投資。政府一般債券的資金雖然不是政府自有財力,但也是納入一般公共預算,因此也屬于預算內資金。
自籌資金主要包含政府性基金預算,城投債等多項債券融資,PPP融資,信托、委托等非標融資。其中政府性基金預算收入來源主要為土地出讓金收入以及政府專項債發行收入。近幾年來結構上發生了較大變化,政府性基金占比有提高的趨勢,而PPP以及非標由于監管趨嚴預計會持續降低。
國內貸款指報告期固定資產項目投資單位向銀行及非銀行金融機構借入用于固定資產投資的各種國內借款,利用外資指報告期收到的境外(包括外國及港澳臺地區)資金(包括設備、材料、技術在內),其他資金主要包括社會集資、個人資金、無償捐贈的資金及其他單位撥入的資金等。

從2018年的實際到位資金情況來看,自籌資金占比達到55.2%,其次是預算內資金,占比接近20%,國內貸款占比14.3%,其他資金占比10.7%,利用外資可以忽略不計。根據近幾年的趨勢,總體來說預算內資金和其他資金占比提高,自籌資金占比降低。

分行業來看,相對來說,交通運輸業中自籌資金占比低于平均水平,國內貸款占比高于平均水平。郵政業以及電信、廣播電視和衛星傳輸服務業資金來源基本由自籌資金構成,水利、環境和公共設施管理業以及互聯網和相關服務業中自籌資金占比也很高。不過由于交通運輸業以及水利、環境和公共設施管理業的投資合計占基建投資的95%以上,資金來源結構基本是由這兩個行業決定的。

3、政府自有財力增長乏力
一般公共預算
預算內資金主要是來源于一般公共預算。從總體趨勢來看,一般公共預算收入維持連年增長,但是增速基本逐年下跌。2019年全國實現一般公共預算收入190382億元,同比增長3.8%。考慮到2020年經濟下行壓力較大、為應對疫情可能進一步降稅,預計一般公共預算收入增速將進一步降低至3.0%左右,一般公共預算收入為19.6萬億元左右。

一般政府債券資金也是一般公共預算的資金來源,不過一般公共預算是有赤字率考核限制的。今年的赤字率預計不會打破3%的紅線,因為數十年來我國政府一直保持了較為嚴格的財政紀律約束,這一指標具備很強的警戒意義,一旦突破將大大損傷國內外社會對中國經濟的信心。
雖然赤字率并不能全面反映我國的財政風險,目前4本賬中只有一般公共預算納入赤字率的涵蓋范圍,許多國外機構測算的我國財政負債率也遠高于3%的水平,但是這一口徑作為我國官方認可的口徑,還是有較強約束力,即使在國內外經濟形式最為嚴峻的2008年都沒有超過3%。因此預計2019年赤字率會十分接近3%的警戒線但不會突破,一般政府債券發行不會大量增加。2019年的赤字率已經達到2.8%,尚有0.2%的提升空間。

2020年一般公共預算中投向基建的比例預計會有所提高,2016年2017年、2018年這一比例分別為10.5%、10.8%、10.5%。不過,提高的空間預計不會太大,因為一季度各級政府疫情防控開支較大,截至2月14日,各級財政已安排疫情防控補助資金901.5億元,其中中央財政安排則已達到252.9億元,而其他各項開支也有較強剛性,壓縮空間不大,因此預計2020年一般公共預算中投向基建的比例在11.2%左右,則測算得出2020年預算內資金在基建投資上約能實際到位2.6萬億元左右(不含電力、熱力、燃氣和水的供應和生產)。
土地出讓金與專項債
政府性基金主要有土地出讓金以及地方政府專項債兩項收入來源,其中土地出讓金在地方政府性基金收入中的占比基本在85%以上,2019年占比達到90%。但隨著專項債納入口徑,且發行有些提速,政府性基金此前用來衡量土地出讓作用下降,用來衡量區域合規性的舉債來源,有所提升。
2019年房地產信貸的收緊使得地方政府土地出讓金收入增速明顯降低。2020年,一方面受疫情影響銷售現金流折損,另一方面信貸政策上預計也不會有太大的放松,房企資金鏈承壓,根據億瀚智庫的數據,房企2020年將到期的信用債總額為7468.6億元,在不考慮經營也需要大量資金的情況下,今年全年融資規模增速達到26.4%,才能剛好覆蓋到期的債務。預計2020年房企在拿地上難以有大動作。且去年9月,國常會明確了專項債資金不得用于土地儲備和房地產相關領域、置換債務以及可完全商業化運作的產業項目,那么這幾類項目運作會更多占用土地出讓金收入。因此2020年土地出讓金收入對基建的支撐恐怕會被部分擠出。
專項債資金,受財政紀律約束,有一定增速,但仍有較大缺口。
4、外資、其他資金難挑大梁
利用外資
基金資金來源中外資占比很小,2017年、2018年外資實際到位資金僅290億、305億元,占比分別為0.2%、0.3%,對基建投資的影響基本可以忽略不計。可粗略假定其增長率維持不變,則2019年可到位337億元。
其他資金
2017年、2018年基建投資中其他資金實際到位額分別為1.23、1.24萬億元,預計2019年、2020年的其他資金規模是基本穩定的,預計依然處于1.2—1.3萬億元區間。
5、缺口補足選項
進過上述測算,如果2020年基建投資增速要達到10%,假設資金實際到位率維持81.6%不不變,則今年投入到位資金需超過13.5萬億元,比去年增加1.2萬億左右,前面分析到2020年政府自有財力對基建的支持將是心有余而力不足,外資、其他資金投入本身體量過小,因此缺口補足的發力點主要在國內貸款、PPP、專項債、城投債這幾項上。
國內貸款
2018年我國人民幣貸款新增16.17萬億元,同比增加2.64萬億,而我們根據年鑒測出的基建投資實際到位國內貸款約為1.7萬億元,占人民幣貸款新增額比例為10.5%。而2017年基建投資來源于國內貸款的資金約1.8億元,占人民幣貸款新增額比例為13.4%。2018年相對2017年無論是絕對值還是占比都是有所降低的。2019年統計年鑒沒出,但是下半年開始基金項目開始回暖,而PPP、非標等融資渠道持續嚴監管,估計國內貸款是有所提高的。2020年,預計國內貸款也將成為重要發力點之一,尤其是政策性銀行方面的支持會大大增強,這符合“脫虛向實”的政策導向。預計2020年國內信貸投向基建方向的增速會大大提高,總金額可能到達2.1萬億元左右。
PPP
PPP模式從自2014年推出以來,經歷了早年的熱潮期,2017年的嚴控期,近兩年的平穩發展期。此次疫情之下政策是否會再次放松也引發了較高的關注。
2020年2月10日,財政部PPP中心發布《關于加快政府和社會資本合作(PPP)項目入庫和儲備管理工作的通知》,文中提出要“加快項目入庫進度,切實發揮PPP項目補短板、穩投資作用”。2020年2月11日,財政部辦公廳緊接著印發了《污水處理和垃圾處理領域PPP項目合同示范文本》,這是2014年大力推行PPP模式以來正式推出的第一個合同范本。兩個政策的出臺將有助于PPP項目的規范運作,提高項目的落地速度,盡快取得投資效益。
但是中央政府開始重視PPP項目發揮的作用不代表其會放松監管,規范化依然是PPP項目發展的方向。2015年的社會資本的火熱參與是建立在大量項目明股實債、政府兜底的基礎上的。中央政府目前鼓勵的是真正能收益共享、風險共擔的合作模式而不是名股實債,PPP的發展不會回到老路上。而對于真正風險共擔的項目,社會資本參與的積極性不會太高,因為基建項目大多是投資大、回收期長且未來收益面臨的不確定性很高,尤其是在中國經濟發展前景尚不明朗的情況下,社會資本對入股基建投資是會趨于謹慎的。且不是所有項目都適合PPP投資,在PPP機制設計中,社會資本方主要承擔社會風險、運營風險,政府主要承擔政策風險、合規風險,只有污水處理、垃圾處理等市場化程度較高的項目以及醫療、養老、教育等現金流較為穩定的項目才是適合社會資本介入并分擔風險的。而很多外部效應太強的基建項目實際上不太適合于采用PPP模式。易形成高負債成本的隱性債務,和政策基調相悖。
因此預計2020年PPP項目相比2018年、2019年會有所松綁,但是總體規模上不會大幅增長。
城投債
城投債、專項債均屬于廣義財政手段,不納入政府赤字,相對一般公共預算赤字來說隱蔽性較強,造成信用危機和通貨膨脹的可能性較小。
城投債方面,可用于基建投資的資金量主要與城投債凈融資規模有關。2019年,城投債發行數量超過4千只,融資規模達3.39萬億元,總發行規模達到十年來新高。凈融資量8227億元,高于2017年、2018年,低于2015、2016年,總體來說2017年~2019年凈融資規模是不及2014~2016年的。

2020年,基建項目增多,城投公司作為融資平臺的使命尚在。雖然城投公司主要是在地方政府不能發債的背景下蓬勃發展起來的,2014年以來地方政府有了自主發債的權利,但是從歷年發行和限額的情況來看,地方政府發債限額沒有用完、城投債當年完成凈融資兩者依然同時存在。這可能是某些地區的債務限額已使用完,某一些地區沒有,也可能是政府即使在有剩余地方債限額的情況下依然沒有放棄城投公司發債融資的途徑。地方政府這一舉措的主要原因一是城投主體發債不會納入地方政府預算,相對地方政府直接發債來說更加隱晦,另一方面城投信用與地方政府信用尚沒有完全打通,城投違約和政府違約對于地方政府的影響還是有較大區別的,默認了事實存在下城投仍承擔了一定的類財政的歷史使命。
距離2027年地方政府隱性債務化解的最后期限尚有較長時間,這中間依然還有城投持續融資并完成置換的余地。預計2020年城投債發行規模還會繼續上升,但是2020年到期城投債規模預計也將在2019年的基礎上繼續增長,根據中證鵬元的測算,達2.5萬億元左右。因此2020年城投債本身借新還舊壓力較大,凈融資額的增長有限。有效投放可能勉為其難。
但是換個角度而言,城投自身在此背景下,仍有一定的承擔基建實施主體這一職能,短期持續經營能力尚可,安全性邊際有一定提升。
專項債
由于專項債是專款專用,不像政府一般債務一樣納入一般政府預算,不受赤字率的約束,不會對市場利率造成較大影響,也不像城投債、非標債那樣十分隱晦,不利于監管和控制,因此會成為2020年基建發力的重要突破口。
在2月24號新聞發布會上,財政部部長助理歐文漢表示,要擴大地方政府專項債券發行規模,按照“資金跟著項目走”的原則,指導地方做好項目儲備和前期準備工作,盡快形成有效的投資。目前專項債額度已經提前下達1.29萬億元,已使用9498億元。僅考慮基建領域,專項債發行相比2019年就需增加近萬億元。因此2020年專項債總體限額,預計將在2019年的基礎上做大幅調整,大概率會超過3萬億元。19年9月明確的專項債不得涉房涉地為基建釋放了一定空間,專項債用于基建的比例大幅提高,但這部分空間可能與土地出讓金收入中被土儲、地產相關項目被擠出的部分抵消較多,因此專項債限額目標還需大幅上調。

三、資金投向:被動迎敵or主動出擊?
隨著疫情持續蔓延,全球經濟如臨大敵,現貨黃金突破前期高點1689.3美元/盎司,刷新2013年1月以來新高,美國10年期國債收益率下跌21個基點至0.70%,續創紀錄新低。
2009年,同樣是面對重大危機,中國政府的 “4萬億”猛藥主要著眼點是渡過眼前的難關,而非長期的規劃,而此輪基建的則有著更長遠的考量,不僅僅是短期內對經濟的提振,而且要追求換道超車、逆風翻盤。在此次疫情中,雖然中國是疫情發源地以及重災區,但是也正因如此,中國在防控以及治療上都先行一步,已經有從劣勢方轉為優勢方的跡象。在國際政治經濟中也是如此,每一次危機也孕育著一次重新洗牌的契機。
此輪基建的目的絕不僅僅是為了逆周期調節或是基建補短板,主要從以下兩點可以看出:1、投資規模最大的云南、福建、四川、河南等都不是中國經濟最落后、基礎設施條件最差或受疫情影響最為嚴重的省份。2、如果是為了補短板,首先應該是要將各省的板補齊,即優先級最高的為基礎設施條件最差的省份修建公路、電網等最基礎的設施,然而此輪基建中大力提倡的是5G基建、特高壓、城際軌交等新基建。那么除了短期提振經濟和補短板,此輪基建更多地體現長期的國際地緣政治布局以及在傳統基建不足的情況下直接搶占新基建制高點以換道超車的目的,是一次有規劃的主動發展、提高發展質量的舉措。
1、國際政治
云南是本輪基建中重大項目規劃投資規模最大的省份之一,我們以云南為窗口來看看本次基建背后的地緣政治布局。
在2月23日云南省新冠肺炎疫情防控作業新聞發布會上,多個重磅音訊傳來:云南省在施行“四個一百”要點項目和“補短板、增動力”省級要點前期項目方案的基礎上,提出施行基礎設備“雙十”重大工程,構建快速、高效、智能、安全、綠色的現代基礎設備網絡。此次“雙十”工程總出資額3.6萬億元,其中在建項目1.6萬億元,新建項目2萬億元。其中“互聯互通”工程和“能通全通”兩大項目的投資額均超過1萬億元。

此外,云南省“四個一百”重點項目計劃也即將出爐,今年將推出525個重點項目,總投資約5萬億元,2020年計劃完成投資4400多億元。年內將建成香格里拉至麗江高速公路、大理至臨滄鐵路等一批重點項目,此外,將加快推進渝昆高鐵、彌蒙鐵路、滇中引水工程、4個區域性醫療中心、特色小鎮、美麗縣城等一批重點項目建設,將新開工建設瀾滄至孟連高速公路、清水河大型水利工程等一批重點項目,還將加快推進昆麗高鐵、國家植物博物館等一大批重點項目的前期工作。
作為配套資金支持,云南省于1月6日發行了10筆專項債,共計450億元,涉及收費公路、鐵路建設、市政建設、醫療衛生等領域,其中投向基建的比例超過80%。

考慮到云南省經濟對旅游業依賴較高,受疫情以及經濟下行的影響,旅游人次將大大減少,云南省政府的公共財政收入也會受很大不利影響。轉移支付方面,3月3日,財政部發布通知,預撥2020年中央對地方均衡性轉移支付預算700億元,以增強地方財政保障能力,此次下達金額為700億元,加上已經下達的15332億元,合計 16032億元。但是根據通知的內容,此項資金的重點是“保障好新冠肺炎疫情防控支出”,預計能留給基建的余額不高。因此后續依然將有較大規模的專項債、城投債發行,專項為主,城投為輔。
為什么受疫情影響相對較輕的云南會成為本輪基建的排頭兵之一呢?一方面,云南的現存基礎設施條件確實較差,另一方面也與云南的地理位置有較大的關系。
前面我們提到,本輪基建并非僅僅是短期提振經濟的手段,因此并非僅僅考慮各省受疫情影響的程度。云南和越南、老撾、緬甸三國接壤,與泰國、柬埔寨、印度等國家也相距不遠,是中國輻射中南半島乃至整個東南亞的重要門戶,也是中國與東盟各國的唯一陸路交通要塞。
中美貿易戰雖然階段性破冰,但是美國在國際政治經濟上對我國圍追堵截從未停止,中美關系將在較長一段時間內維持貌合神離,因此與加強周邊國家的往來、擴大我國與美國對壘的陣營的至關重要。東盟已經成為中美競相拉攏的對象,目前也是其選邊站隊的關鍵時期。此前美國與東盟頻繁互動,密集與東盟國家進行聯合海上軍事演習,加快建立“印太”地區多邊軍事網絡安全,同時也是亞太棋局的重要一步。而中國利用地理位置毗鄰的優勢,加強與東盟在經濟貿易上的往來,2020年前兩個月,東盟已經成為中國第一大貿易伙伴,貿易總值達5941億元,占中國外貿總值的14.4%。然而由于東盟國家在亞洲是較為弱勢的主體,因此與周邊亞洲國家交好的過程中也沒有放棄在軍事和安全上對美國的依賴,態度曖昧不明。因此,中國還要持續加強對其經濟方面的互幫互助,使其在經濟上對中國的依賴繼續提高,并最終站隊中方。
此次云南基建中的重大項目大瑞鐵路、沿邊鐵路、玉磨鐵路、沿邊高速、跨境電網和智能電網基本都直抵中盟腹地的。玉磨鐵路、大瑞鐵路分別為泛亞鐵路中線、細線的重要組成部分,沿邊鐵路則連接了泛亞鐵路東、中、西線,泛亞鐵路是2010年由亞洲18個國家正式簽署的《亞洲鐵路網政府間協定》正式確立下來的,是一座連接亞、非、毆三大洲的最大的“橋梁”和通道。

河南、陜西、山西一帶的基建項目則是直接帶動河西走廊一帶經濟發展,而河西走廊是我國直通新疆以及中亞地區的交通要道。幾個重倉投資的省份,都有著重要的戰略地位。
2、新基建換道超車
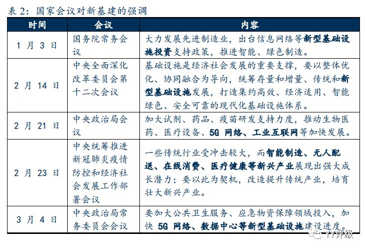
我們不僅僅應當關注基建的總規模,更應當關注基建的結構,基建的總規模在短期內能發揮較大的作用,而基建的結構才是決定長期的投入產出效率的關鍵。近期以來,“新基建”一詞在國家層面文件中頻繁出現,已經成為2020年熱詞,一連串會議極大地強調了新基建的重要性。

新基建,與以“鐵公機”為代表的傳統基建相對,指發力于科技端的基礎設施建設,主要包含 5G 基建、特高壓、城際高速鐵路和城際軌道交通、新能源汽車充電樁、大數據中心、人工智能、工業互聯網七大投資領域。

基建作用于經濟有三個時效的途徑,首先是提振民眾對經濟的信心,這是最立竿見影的一條途徑,基建投資計劃發布時就能發揮作用。二是從項目落地開發開始,在項目建設過程中能夠提供較多的就業機會,穩住就業率,短期內刺激經濟。三是從長期來看,基礎設施的完善能提升當地的營商環境,并能形成良性循環,這是持續時間最久的,但也是最難達到的。我們的基建投資計劃應當要達到第三個作用,否則就猶如飲鴆止渴。因此我們的基礎建設補短板不是要平均化,將東部地區的基礎設施在西部地區再復制一遍,而是要依需求而定,像東部發達城市,雖然基礎設施條件在中國已經是遙遙領先了,但是這些區域為人口流入區域,傳統的基礎設施跟不上較高的人口密度以及更高層次的產業發展,因此需要大力建設5G網絡、城際高鐵等新基建項目。而部分中西部地區城市,區域沒有資源或地理位置優勢,沒有產業支撐,人口流出嚴重,基礎設施再完善也難以吸引投資,帶動經濟發展,最終是打造了一座座空城,白白浪費資源。
中國在傳統基建上面已經積累了較強的實力,8小時拆除一座立交橋,9小時改造高鐵站,10天建成臨時醫院,中國速度屢屢震驚世界。如果我們繼續全身心撲在傳統基建上,則傳統“鐵公機”達到發達國家水準也是指日可待,但是目前更重要的是要搶建新基建,在新基建競賽的這一輪中不能再輸于人后,因為新基建是新型產業賴以生存和發展的基本環境,而新興產業、技術創新先發優勢效應很強,如果我們起步上落后于人,由其他國家率先掌握了核心技術,則再想趕上就很難了,除非等到下一次發生從互聯網到人工智能這樣的完全顛覆式的技術革新。
另一方面,新基建和傳統基建雖然有很強的互補性,但某些新基建對傳統基建也有一定的替代作用,能夠事半功倍地達成傳統基建的功能。例如教育資源是中國欠發達地區最為稀缺的資源之一,而直播可直接將教育資源下沉至各個村落。
中國在移動支付上已經實現彎道超車,人工智能領域相比歐美國家也是各有所長,新基建畢竟還是一種基建設施,也具有傳統基建投資額大、回收期長、回報不確定、外部性強的特點,對這類設施的建設社會主義國家超強的社會凝聚力、“集中辦大大事”的魄力是非常有益的。
截至目前,已經有8個省份提出了具體的5G基站建設計劃,明確了年內新建5G基建的數目合計將超過27萬個。特高壓方面,根據《國家電網2020年工作任務》的規劃,年內將開工建設并建成特高壓線路12條,投資總規模高達1500億元。其他幾大領域雖然沒有公布具體的投資規模計劃,預計除了新能源充電樁投資規模稍小,城際高速鐵路和城際軌道交通、大數據中心、人工智能、工業互聯網預計都會是上千億的規模。
對于2020年的中國來說,基建投資應當傳統基建、新基建雙管齊下,傳統基建依然占大頭,是經濟托底的主力軍,新基建則是中國在此次國際社會重大危機下逆風翻盤的、搶占制高點的利器。
注:文章為作者獨立觀點,不代表資產界立場。
題圖來自 Pexels,基于 CC0 協議
本文由“YY評級”投稿資產界,并經資產界編輯發布。版權歸原作者所有,未經授權,請勿轉載,謝謝!

YY評級 











