觀點(www.guandian.cn)向來以提供迅速、準確的房地產資訊與深度內容給房地產行業、金融資本以及專業市場而享譽業內。公眾號ID:guandianweixin
作者:小債看市
來源:小債看市(ID:little-bond)
兩年前“蛇吞象”海外并購案,將天齊鋰業拖入債務泥潭,雪上加霜的是這超百億即將到期的債務可能出現違約。
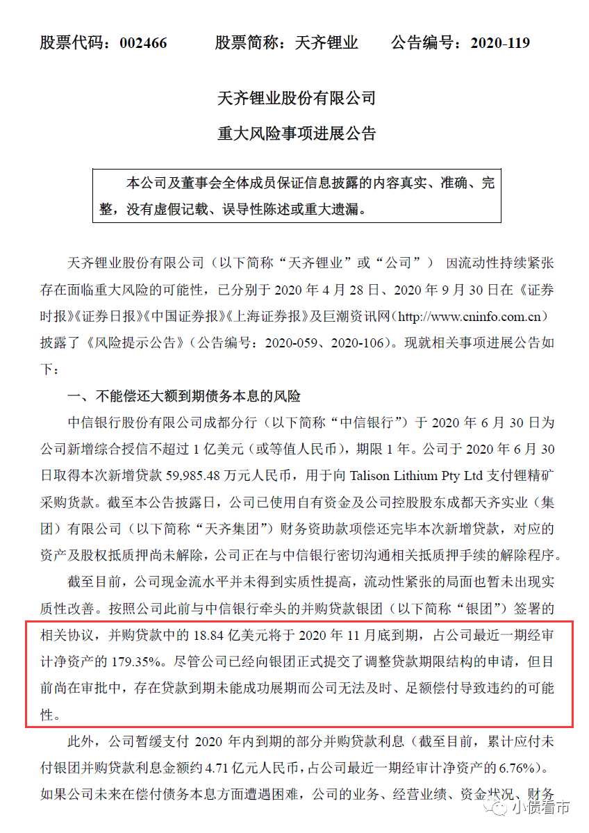
11月13日晚,天齊鋰業(002466.SZ)公告稱,公司18.84億美元(約合人民幣124.4億元)并購貸款將于2020年11月底到期,存在無法及時、足額償付導致違約的可能性。

重大風險事項進展公告
公告顯示,天齊鋰業已暫緩支付2020年內到期的部分并購貸款利息,截至目前累計應付未付銀團并購貸款利息約4.71億元人民幣,占公司最近一期經審計凈資產的6.76%。
《小債看市》注意到,此前天齊鋰業有一筆5000萬美元利息展期后支付逾期,該筆貸款未償本金31億美元,利息原應于7月支付,后經投資人同意展期至9月。
針對即將到期的大額債務,天齊鋰業和控股股東仍在積極開展戰略投資者引入等相關工作,但目前尚未簽署具有法律約束力的戰略投資者引入協議。
天齊鋰業債務爆雷事件,還要從兩年前說起。
2018年5月,天齊鋰業以40.66億美元拿下智利鋰礦巨頭智利化工礦業公司(以下簡稱“SQM”)23.77%股權,加上原本持有的2.1%股權,其成為SQM第二大股東。
SQM是全球領先的特種植物肥料和鉀肥、鋰、碘和工業化學品的綜合生產和銷售商,天齊鋰業的收購當時被業內稱為"蛇吞象"。
收購時,天齊鋰業自籌資金只有7.26億美元,其余35億美元均由中信銀行牽頭的銀團提供貸款,而這也為其后面的債務危機埋下了隱患。
“天有不測風云”,天齊鋰業收購SQM沒多久,鋰價格出現見頂跡象,SQM的股價也隨之暴跌。
SQM股價下跌引起連鎖反應,2019年天齊鋰業不得不計提減值52.79億元人民幣;同時高杠桿收購導致其資產負債率和財務費用大增,2019年其僅并購貸款產生的利息費用就高達16.5億元。
可以說,高位接盤SQM后,天齊鋰業被拖入債務泥潭,且越陷越深。
《小債看市》統計,在存續債券方面,目前天齊鋰業僅存續一只境外債,當前余額3億美元,票息3.75%,將于2022年11月28日到期。

存續境外債
受貸款違約消息影響,11月16日天齊鋰業旗下美元債買價每一美元下跌2.4美分至39.47美分,邁向逾五個月以來最低。
同時,天齊鋰業A股開盤一度觸及10%跌停,后股價在低位震蕩徘徊。
據官網介紹,天齊鋰業是中國和全球領先、以鋰為核心的新能源材料企業,2010年在深圳中小板上市,業務包括硬巖型鋰礦資源的開發、鋰精礦加工銷售以及鋰化工產品的生產銷售。

天齊鋰業官網
從股權結構看,天齊鋰業的控股股東為天齊集團,持股比例為35.86%,二股東張靜持股5.16%,穿透后公司實際控制人為蔣衛平,張靜和蔣衛平為夫妻關系,蔣衛平家族合計持有超過41%股權。

股權結構圖
近年來,受行業周期性調整、產品價格下跌等因素影響,天齊鋰業經營業績大幅下降。
2019年,天齊鋰業實現營收48.4億,同比下降22.48%;凈利潤虧損59.8億,同比減少372%,號稱“史上最差年報”。

實現凈利潤情況
今年三季報顯示,天齊鋰業實現營收24.27億元,同比下降36.09%;實現凈利潤-11.03億元,同比下降890.95%;扣非凈利潤-9.74億元,同比下降6383.79%。
值得注意的是,如果天齊鋰業2020年經營業績不能大幅提升扭虧為盈,其存在被深交所實施退市風險警示的可能性。
2018年那起“蛇吞象”海外收購案后,雖然天齊鋰業鋰資源儲量進一步豐富,但其債務規模也大幅增加。
截至2018年末,天齊鋰業總負債大幅增加253.56億元,資產負債率同比大幅增加32.87個百分點,財務杠桿水平大幅提升。

財務杠桿水平大幅提升
截至最新報告期,天齊鋰業總資產為426.71億元,總負債346.77億元,凈資產79.93億元,資產負債率高達81.27%。
《小債看市》分析債務結構發現,天齊鋰業主要以流動負債為主,占總債務的53%。并且由于流動負債迅猛增長,2018年起其流動資產便無法覆蓋流動負債,流動比率僅為15.99%,短期償債能力持續惡化。
截至今年三季末,天齊鋰業流動負債有185.3億,其中一年內到期的非流動負債高達133.05億元,其短期負債規模有164.37億元。
而相較于短債規模,天齊鋰業資金鏈異常緊張,其賬上貨幣資金僅剩12.95億元,現金短債比為0.08,短期償債風險巨大。
在備用資金方面,截至2019年6月末,天齊鋰業銀行授信總額為105.3億元,未使用授信額度為53.58億元,可見其財務彈性一般。

銀行授信情況
除此之外,天齊鋰業還有非流動負債161.48億元,主要為長期借款130.26億元,其整體剛性負債規模有316.52億元,帶息負債比高達91%。
沉重的有息負債,迫使天齊鋰業財務費用支出高企,2019年和今年前三季度,其財務費用分別為20.28億和12.86億元,對利潤形成嚴重侵蝕。
巨額償債壓力之下,天齊鋰業一方面欲通過引進有實力的戰略投資者化解危機,另一方面控股股東卻頻繁通過股權質押和減持進行融資套現。
截至最新統計數據,天齊鋰業控股股東天齊集團已質押3.45股公司股票,占其所持股票比例的70.78%;自然人張靜股權質押率為87.01%,可以看出其股權質押率均較高。

股權質押情況
未來一年內,天齊集團到期的質押股份累計數量3.54億股,占其所持股份比例75.82%,占公司總股本比例24.03%,對應融資及擔保余額31.94億元。
如業績持續下滑、不能償還大額到期債務,可能導致天齊鋰業股價下跌,或發生天齊集團被質押權人要求償還質押融資或補倉的情形。
除此以外,天齊鋰業控股股東和大資金也在"爆雷"前勝利大逃亡。根據三季報數據顯示,天齊集團減持4430萬股,套現金額超過1億;而多家機構也在爆雷前夜完成減倉。
在融資渠道方面,天齊鋰業雖為上市公司,但融資渠道較為狹窄,除了發債和借款,其只有一次定增和8次股權質押融資。
《小債看市》發現,2016年以來天齊鋰業在境內債券市場再無新債發行記錄,可見其債券融資渠道遇阻。
另外,今年天齊鋰業籌資性現金流首次由凈流入轉為凈流出狀態,說明在償還大量負債的同時,其取得借款的現金大幅減少,外部融資環境惡化。
同時,天齊鋰業的風險也傳導至二級市場,其最新收盤價較2017年最高點縮水近7成,三年市值蒸發600億。

天齊鋰業股價走勢
由于二級市場股價大跌,2019年天齊鋰業曾經寄予厚望的70億元配股募資,僅僅募到了29.32億,不足原計劃的一半,并且赴港融資也一直沒有成行。
因此,天齊鋰業在公告中也表示,2019年其原計劃同步實施的資本市場融資未能按照目標進度和金額完成,降杠桿、減負債工作不達預期。
目前天齊鋰業的出路選擇可能并不多,要么是出售優質資產換取現金償還債務;第二是引入戰略投資者,通過攤薄自身的股權,甚至是混改引入國資,利用外力來解決自身的債務問題,但等待它的時間已經不多了。
1992年,射洪縣鋰鹽廠誕生在射洪城北的一塊河灘地上。
2004年,由于看準鋰鹽加工行業,蔣衛平率隊收購當時已資不抵債的縣屬國企,射洪縣鋰鹽廠更名為天齊鋰業。

天齊鋰業發源地——射洪基地
六年后,天齊鋰業在深交所掛牌上市,從私企轉變為規范治理的上市公司,完成了第一個重要臺階的跨越。
上市后,天齊鋰業先后收購了文菲爾德51%股權、天齊礦業100%股權、日喀則扎布耶20%股權以及SQM23.77%股權等境外公司,合計耗資約332億元。
隨著不斷發展壯大,這家當初并不被看好的縣城小工廠,已成全球領先的以鋰為核心的新能源材料企業,躋身全球第二大鋰產品生產商。
天齊鋰業在全球鋰業的“戰爭”中掀起驚濤駭浪,上演了一系列堪稱傳奇的海外并購大戲,而最為人所熟知的收購就是“蛇吞象”收購泰利森及SQM。
2014年,天齊鋰業攔截式收購全球鋰業巨頭泰利森;2018年收購智利鹽湖巨頭SQM股權后,其由一家單純的鋰鹽加工企業,一躍成為全球鋰業龍頭,手握全球鋰業版圖中足夠分量的話語權。
近年來,隨著電動汽車和儲能需求的快速增長,鋰電池行業快速發展。下游需求急劇增長帶動上游鋰產品緊俏,鋰鹽產品一度出現供不應求局面,價格也隨之暴漲。
最瘋狂的時候,鋰產品從2014年10月的4萬元/噸,增長到2016年2月的16萬元/噸。
隨著新能源汽車行業潮起潮涌,天齊鋰業享受了躺著賺錢的美好時光,一代鋰業巨頭從此崛起,同時蔣衛平家族的財富也水漲船高。
2018福布斯富豪榜上,蔣衛平家族的財富達到了275億元,在四川富豪中排名第三。

天齊鋰業董事長蔣衛平
然而,隨著各路資本爭相進入鋰行業,鋰產品產能過剩,加之新能源汽車補貼退坡,需求減少鋰產品價格下降。
行業周期性調整,天齊鋰業業績應聲下跌,再加上高杠桿收購SQM,其在債務泥潭中越陷越深,白衣騎士遲遲未到,蔣衛平如何走出困局?
注:文章為作者獨立觀點,不代表資產界立場。
題圖來自 Pexels,基于 CC0 協議
本文由“小債看市”投稿資產界,并經資產界編輯發布。版權歸原作者所有,未經授權,請勿轉載,謝謝!

小債看市 











