觀點(www.guandian.cn)向來以提供迅速、準確的房地產資訊與深度內容給房地產行業、金融資本以及專業市場而享譽業內。公眾號ID:guandianweixin
作者:小債看市
來源:小債看市(ID:little-bond)
近年來,匯博醫療業績持續虧損,流動性緊張,最終爆發債務危機。
01逾期
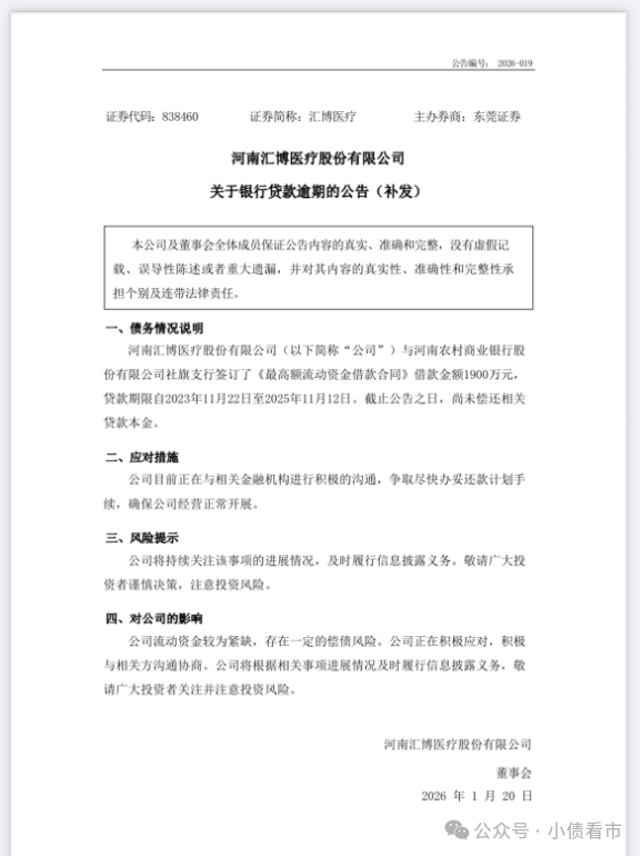
1月20日,河南匯博醫療股份有限公司(以下簡稱“匯博醫療”)公告稱,公司與河南農村商業銀行股份有限公司社旗支行簽訂的1900萬元貸款出現逾期,尚未償還相關本金。

銀行貸款逾期公告
公告顯示,匯博醫療正積極與金融機構溝通以制定還款計劃,并提示投資者關注償債風險及后續進展。
值得注意的是,這并非匯博醫療首次債務逾期。
2025年12月,匯博醫療與中國光大銀行南陽分行簽訂的500萬元貸款合同也出現逾期,尚未償還本金。
近年來,匯博醫療業績持續虧損,流動性緊張,最終爆發債務危機。
02業績虧損
據官網介紹,匯博醫療成立于2004年,以“多品類康養用品、智能化康養設備、全方位數字康養服務”為戰略方向,支撐醫、康、養等資源在數字空間交融,賦能醫療健康全生態。
匯博醫療主營業務是康復用品、康復設備、康復服務等的研發、生產、銷售。
從股權結構看,朱天鋼直接持有匯博醫療53.03%的股份,為公司控股股東和實際控制人。
近年來,匯博醫療業績持續虧損,2023年和2024年分別虧損1069.4萬和2971.49萬元。
2025年上半年,匯博醫療實現歸母凈利潤-524.14萬元。

歸母凈利潤
截至2025年6月末,匯博醫療總資產有2.67億元,總負債2.13億元,凈資產有5408.85萬元,公司資產負債率為79.72%。
近年來,隨著業績持續虧損,匯博醫療的財務杠桿水平逐步攀升,存續較大杠桿風險。

資產負債率
《小債看市》分析債務結構發現,匯博醫療主要以流動負債為主,占總債務的65%。
截至2025年6月末,匯博醫療流動負債有1.38億元,主要為短期借款,其一年內到期的短期債務合計有7524.5萬元。
相較于短債規模,匯博醫療的流動性異常緊張,其賬上貨幣資金僅有59.99萬元,不足以覆蓋短債,公司存在較大短期償債壓力。
另外,匯博醫療還有非流動負債7471萬元,主要為長期借款,其長期有息負債合計有6720萬元。
整體來看,匯博醫療剛性債務總規模有1.4億元,主要為短期有息負債,帶息債務比為66%。
有息負債占比過高,近兩年匯博醫療財務費用分別為827萬和985萬元,對公司盈利空間形成較大侵蝕。
從融資渠道看,匯博醫療渠道較少,僅通過租賃、應收賬款以及銀行借款等渠道融資。
2024年和2025年上半年,匯博醫療籌資性現金流凈額分別為-2209萬和-663萬元,公司存在一定再融資壓力。

籌資性現金流
資產質量方面,匯博醫療應收賬款和存貨分別有6404萬和5643萬元,對資金形成較大占用,應收賬款還存在一定回收風險。
總得來看,匯博醫療業績持續虧損,對債務和利息的保障能力惡化;流動性緊張,短期償債壓力大;資產質量一般,再融資壓力大。
03河南民營醫療巨頭
2000年,朱天鋼踏入醫療器械行業,任職南陽市華燈醫療器械有限公司總經理。
彼時,國內醫療器械市場正處于市場化初期。
2003年,朱天鋼迎來職業轉折——出任海易醫療董事長。
兩年后,朱天鋼加入匯博生物任副總經理,深度參與匯博系企業的早期發展。
十年深耕,朱天鋼不僅熟悉了生物醫療的技術壁壘與產業邏輯,更為匯博醫療的誕生儲備了核心團隊與產業資源。
從2015年開始,朱天鋼的職業軌跡進入“多元擴張期”,以醫療為核心,向多領域輻射布局。
2016年8月,匯博醫療在“新三板”掛牌上市。
注:文章為作者獨立觀點,不代表資產界立場。
題圖來自 Pexels,基于 CC0 協議
本文由“小債看市”投稿資產界,并經資產界編輯發布。版權歸原作者所有,未經授權,請勿轉載,謝謝!

小債看市 











