觀點(www.guandian.cn)向來以提供迅速、準確的房地產資訊與深度內容給房地產行業、金融資本以及專業市場而享譽業內。公眾號ID:guandianweixin
作者:小債看市
來源:小債看市(ID:little-bond)
棗陽城投短期償債壓力較大,且2026年存在債券集中兌付壓力。
01列為被執行人
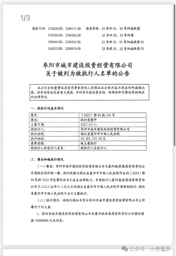
12月19日,棗陽市城市建設投資經營有限公司(以下簡稱“棗陽城投”)公告稱,公司被列為被執行人。

被列為被執行人名單公告
公告顯示,棗陽城投被湖北省襄陽市中級人民法院執行,案號為(2025)鄂06執336號,執行標的金額為5038.355萬元。
據悉,事發原因主要為棗陽城投與襄陽能源集團有限責任公司借款合同糾紛一案,執行依據為湖北省襄陽市中級人民法院作出的(2024)鄂06民終5232號民事判決書。
棗陽城投表示,目前各項業務經營正常,上述判決結果不會對業務經營及償債能力產生重大不利影響。
值得注意的是,這并非棗陽城投首次被列為被執行人。
今年4月,因借款合同糾紛,棗陽城投涉及2項被執行人信息,被執行金額合計0.67億元。
《小債看市》統計,目前棗陽城投存續債券4只,存續規模19.06億元,其中一年內到期規模有4.02億元。

未來償債現金流
據最新評級報告,棗陽城投主體長期信用等級為AA,相關債項信用等級為AAA,評級展望為穩定。
02財務分析
據官網介紹,棗陽城投成立于2005年12月,2020年8月正式轉型為國有資本投資運營集團有限公司,是棗陽市屬資產規模最大、資產結構最優的國有企業。
棗陽城投主要從事土地整理與開發、城市基礎設施投資建設及房地產開發等業務。
從股權結構看,棗陽城投的控股股東為棗陽市城市運營投資有限公司,持股比例100%,公司實際控制人為棗陽市國有資產監督管理局。

股權結構圖
作為棗陽市重要的基礎設施建設主體,棗陽城投在政府補助方面持續獲得外部支持。
2023和2024年,棗陽城投分別收到基建運營補貼等多項政府補貼0.02億元和9.06億元。

地區政府補助
從業績上看,2024年棗陽城投營業總收入規模小幅下降,利潤實現受非經常性損益影響大。
2025年上半年,棗陽城投實現營收6.29億元,實現歸母凈利潤7281萬元。

歸母凈利潤
截至2025年6月末,棗陽城投總資產有310.87億元,總負債188.12億元,凈資產有122.75億元,公司資產負債率為60.51%。
《小債看市》分析債務結構發現,棗陽城投主要以非流動負債為主,占總債務的52%。
截至相同報告期,棗陽城投非流動負債有98.26億元,主要為長期借款,其長期有息負債合計有92.87億元。
此外,棗陽城投還有流動負債89.86億元,主要為其他應付款項,公司一年內到期的短期債務合計有18.27億元。
相較于短債壓力,棗陽城投的流動性緊張,公司賬上貨幣資金僅有3.58億元,現金短期債務比為0.2倍,現金類資產對短期有息債務保障程度較弱,公司面臨較大的短期償債壓力。
在備用資金方面,截至2024年末,棗陽城投銀行授信總額有173.83億元,其中未使用授信額度有21.7億元,公司間接融資渠道有待拓寬。

銀行授信
整體來看,棗陽城投剛性債務總規模有111.14億元,主要為長期有息負債,帶息債務比為59%。
從融資渠道看,除了發債和借款,棗陽城投還通過租賃、應收賬款等渠道融資。
2024年和今年上半年,棗陽城投的籌資性現金流凈額分別為-17.44億和-10.46億元,公司存在一定再融資壓力。

籌資性現金流凈額
資產質量方面,棗陽城投存貨規模高達184.61億元,且其中存在較大規模的未結算土地整理和基礎設施建設投入成本,對資金形成占用。
另外,棗陽城投應收賬款有33.43億元,其他應收款29.46億元,其中部分應收對象存在失信被執行記錄,存在資金回收風險。
總得來看,棗陽城投盈利能力較弱,受非經常性損益影響大;流動性緊張,短期償債壓力大;存在一定再融資壓力,資產質量一般。
03區域環境
棗陽市是湖北省襄陽市下轄縣級市,位于湖北省西北部,主要工業支柱產業包括汽車、農產品加工、紡織和醫藥化工業等。
2024年,棗陽市經濟總量實現增長,一般預算收入有所增長。
2024年,棗陽市實現地區生產總值874.58億元,較上年增長7.2%。
2024年,棗陽市完成一般公共預算收入33.23億元,完成一般公共預算支出81.9億元,財政自給率40.57%,財政自給能力較弱。
由于土地出讓收入下降,2024年棗陽市實現政府性基金收入4.67億元,同比大幅下降。
截至2024年底,棗陽市政府債務余額108.4億元,其中一般債務余額49.42億元,專項債務余額58.97億元。
注:文章為作者獨立觀點,不代表資產界立場。
題圖來自 Pexels,基于 CC0 協議
本文由“小債看市”投稿資產界,并經資產界編輯發布。版權歸原作者所有,未經授權,請勿轉載,謝謝!

小債看市 











