觀點(www.guandian.cn)向來以提供迅速、準確的房地產資訊與深度內容給房地產行業、金融資本以及專業市場而享譽業內。公眾號ID:guandianweixin
作者:王彬
來源:負險不彬(ID:fuxianbubin)
一、對賭條款/協議的界定
(一)對賭條款/協議的概念
對賭(英文名稱為Valuation Adjustment Mechanism,簡稱“VAM”),其本意是一種估值調整機制。亦即如果目標公司未來達到業績增長指標,由目標公司的股東或經營團隊行使估值調整的權利,以彌補企業價值被低估的損失;如果目標公司無法達到業績增長指標,則由投資方(如私募股權投資基金)行使估值調整的權利,以補償投資方因企業價值被高估而受到的損失。
對賭協議發源于2002年到2004年間大摩等境外投資基金投資蒙牛時,設立的一項依據業績調整股權比例的安排,并經2004年蒙牛于香港聯交所上市中招股說明書中體現被市場所知悉。在最初階段,對賭協議投資方為保障自己的投資回報與目標公司和/或目標公司控股股東/實際控制人為實現投資目的、保證安全退出就目標公司能否實現相應的里程碑事件而做出的獎懲約定。經過市場的不斷的沉淀與演變,對賭條款/協議逐步發展成為投資方與融資方在達成投資/并購協議時,為解決交易雙方對目標公司未來發展的不確定性、信息不對稱以及代理成本三大問題而設計的一種金融條款或補充協議文本。
(二)對賭條款/協議的要素
1、對賭條款/協議的主體
一如前述,對賭主要出現在投資/并購協議中(或以為投資/并購協議的補充協議方式體現),所以其主體包括投資方和融資方,就投資方而言,主要包括PE(私募股權投資基金)、VC(創業投資基金)、CVC(企業風險投資)、上市公司等,不同投資主體具有不同的投資目的,其中,PE、VC通常以獲取財務回報為目的,而CV、上市公司通常為戰略投資為目的,通過投資/并購實現業務擴張和補充。而融資方往往是有迫切、大額的融資需求,且難以通過銀行等傳統金融機構獲得滿足的公司及公司控股股東或實際控制人,通常為民營企業及企業家。
2、對賭條款/協議中“里程碑事件”的設定
對賭以相應里程碑事件是否實現做出相應的獎懲約定。對賭條款/協議中,最常見的里程碑事件包括:目標公司的經營業績(扣非凈利潤、凈利潤和營業額)、IPO(包括但不限于境內資本市場各個板塊:主板、中小板、創業板、科創板;境外資本市場:港交所、納斯達克、紐交所等)、目標公司的其他非業績經營性指標(但與主營業務緊密相關,并且直接影響目標公司的未來盈利能力。如產品的市場占有率、產量和新技術研發時間等)。
經對業界案例進行梳理,我們可以發現,“里程碑事件”主要包括財務業績、非財務業績、上市時間和企業行為四種類型,其中財務業績、上市時間是最常見的形式。
3、對賭條款/協議中補償方式的設定
投資方往往會根據里程碑事件的實現情況設計不同的退出機制/獎懲條款,實踐中多以懲罰性條款為主,具體形式包括但不限于現金補償、股份補償、股份回購等形式。
(1)現金補償
即如果目標公司的實際經營指標低于承諾的經營指標,則目標公司及股東或相關利益方應當向投資方進行現金補償,經統計,補償金額的計算主要有兩種方式,一種方式為:
現金補償金額=(年度保證經營指標-年度實際經營指標)÷年度保證經營指標×投資方的實際投資金額
另一種現金補償方式為:
現金補償金額=投資本金*(1+X/365*N)—投資方歷年累計分得的紅利(若有),N=投資之日起至回購價款支付之日止的天數;X為固定年化收益率。
(2)股權(股份)補償
通過現金補償公式計算出來的現金補償金額,按事先約定的價格折算成公司股權后,向投資方進行股權補償。但是,股權(股份)補償機制可能導致企業的股權發生重大變化,影響股權的穩定性,在上市審核中可能被監管機關否決。對此,投資方也不希望看到企業無法上市,所以簽訂相應條款時都相當謹慎。如果投資方本身就有控制企業的目的,那么對于企業創始人來說則是致命的,因此企業創始人及團隊更需要認真考慮股權補償的風險。
(3)股權(股份)回購
如果目標公司的經營指標或其他特定事件達到投資協議中約定的一定條件(如企業的凈利潤、主營業務收未達到約定的經營指標,企業未按約定時間實現上市,原控股股東失去控股地位,大股東及高管嚴重違約,喪失業務資質等)時,則投資方有權將其持有的全部或部分股權以約定的價格賣給目標公司或其創始人及相關利益方,而且要保證投資方的固定回報。這個條款對投資方來說,有兩個目的,一是進行估值調整,二是保證投資的流動性,即當其認為企業已經不值得投資的時候,可以保證其獲得暢通的退出渠道。股權(股份)回購的實現價格,通常是依照“投資本金+固定收益”的公式計算,其計算公式為:
回購價格=投資本金*(1+X/365*N)—投資方歷年累計分得的紅利(若有),N=投資之日起至回購價款支付之日止的天數;X為固定年化收益率。
4、對賭條款/協議的解除權設定
對賭條款/協議的解除權可以分為法定解除和約定解除兩部分內容,其中,法定解除條款設計上,對融資人來說,當投資方出現《合同法》第94條的情形時(即《民法典》第563條規定,因不可抗力致使不能實現合同目的;在履行期限屆滿之前,當事人一方明確表示或者以自己的行為表明不履行主要債務;當事人一方遲延履行主要債務,經催告后在合理期限內仍未履行;當事人一方遲延履行債務或者有其他違約行為致使不能實現合同目的等)融資人可依法解除合同。
在約定解除條款設計上,鑒于民事法律奉行意思自治原則,當事人之間的約定優先于法律、行政法規的強制性性規定,當事人有權約定當特定事由發生時,對合同進行變更甚至解除的權利。在約定解除權條款中,融資人可以在合同中約定,在投資方未按時支付價款、隨意干擾目標公司正常經營等情形下,融資人享有解除合同的權利。
5、特殊的對賭條款/協議——定增保底承諾
在上市公司定增時,由公司、控股股東、實際控制人或第三人承諾保底收益也屬于廣義上的對賭。就此產生的糾紛,法院視承諾主體的不同,裁判結果上亦有明顯的尺度差異。
在拓日新能(SZ002218)定增糾紛案中,上海一中院作出的(2013)滬一中民四(商)終字第574號判決(浙江省寧波正業控股集團有限公司與上海嘉悅投資發展有限公司與公司有關的糾紛上訴案)認可了控股股東和實際控制人承諾效力;而在大東南(SZ002263)相關定增糾紛案中,經過發回重審的紹興中院作出的(2015)浙紹商重字第1號判決(李某與浙江大東南集團有限公司合同糾紛案)和杭州市中級人民法院作出的(2014)浙杭商初字第46號民事判決(浙江大東南集團有限公司與沈利祥合同糾紛案)否定了控股股東作出的承諾效力,理由是后者承諾保底收益可能違反《證券法》第77條之規定,構成操縱市場,而浙江高院做出的(2015)浙商終字第144號民事判決(李愛娟等訴大東南集團有限公司合同糾紛案)則推翻了前述(2015)浙紹商重字第1號民事判決書,認定保底條款并不違反法律、行政法規的強制性規定,且承擔補償責任的系股東而非上市公司本身,并不損害上市公司及其他人利益,這也在另一個層面反映了司法領域對于該類疑難問題裁判尺度的不統一。
(三)對賭條款/協議的會計處理
根據《企業會計準則第2號-長期股權投資》、《企業會計準則第22號-金融工具確認和計量》、《企業會計準則第37號-金融工具列報》等相關準則的要求,對賭往往發生在非同一控制下的企業之間,因此購買方應當將合并協議約定的或有對價作為合并對價的一部分,按照其在購買日的公允價值計入企業合并成本,并確認相應的資產、負債,后續變動應視其性質分別計入當期損益或其他綜合收益。或有對價公允價值的計量應基于標的公司未來業績預測情況、或有對價支付方信用風險及償付能力、其他方連帶擔保責任、貨幣的時間價值等因素予以確定。
二、保障對賭條款/協議實現的周邊條款設定
對賭條款涉及到現金補償、股權(股份)的出售與回購、其間將會涉及到《合同法》、《公司法》、《擔保法》等一系列法律法規,為保證對賭協議的有效落地,在對賭條款之外,仍需設置相應周邊條款,保證對賭協議能夠真正落地。
(一)公司治理方面條款
1、股東權利條款
投資方作為股東,通過約定其有權定期或不定期獲取企業經營的信息,目標公司及其實際控制人應保證公司向投資方提供重要信息并確保所提供信息的真實性、完整性和準確性。以便投資方可以隨時跟進投資情況進展,以便第一時間發現公司是否觸發對賭“里程牌事件”。
2、董事會席位條款
董事會席位條款是在投資協議中投資方和目標公司之間約定董事會構成和分配的條款,其本質是對投資企業的控制權分配進行約定。如果投資方并未獲得董事會席位,投資方也可委派人員出任董事會“觀察員”角色,雖然不具有投票權或不承擔決策作用,但可以作為輔助性角色幫助投資方更好的了解公司日常運營情況。
3、保護性條款
保護性條款又稱一票否決條款,是指為保護作為小股東的投資者,投資方要求目標公司在執行涉及投資者經濟利益或公司控制權的重大事項時,需要取得投資方的同意。其目的在于保護作為小股東的投資方的利益不被大股東侵害,實際上賦予了股權投資基金作為投資方,對一些特定重大事項的一票否決權。
4、超級投票權條款
超級投票權條款又被稱為“同股不同權”條款,主要是通過協議約定和公司章程規定,賦予投資方更高的管理權限,其法律基礎是《公司法》第三十四條規定,股東按照實繳的出資比例分取紅利;公司新增資本時,股東有權優先按照實繳的出資比例認繳出資。但是,全體股東約定不按照出資比例分取紅利或者不按照出資比例優先認繳出資的除外。上述條文規定于《公司法》第二章“有限責任公司的設立和組織機構”中第一節“設立”部分,是《公司法》關于有限責任公司股東分紅權和優先認購權的規定,雖該規定并非“同股可不同價”的明確規定,但該規定明確了有限責任公司股東的分紅權和優先認購權在以“同股同權”為原則的同時,可以以“全體股東約定”為例外。在目前的司法框架下,對于有限公司同股不同權的約定,如無明顯不合理的情形或者過度剝奪、限制一方股東合法權益的,一般情況下根據意思自治的原則,能夠得到司法裁判的支持(如李堯奔與北京京西文化旅游股份有限公司公司決議效力確認糾紛【(2017)京03民終7216號】)。
(二)對賭權利保障及實現條款
1、隨售權條款
隨售權(又稱共同出售權)是指目標公司的其他股東擬對外出售股權時,投資方有權以其持股比例為基礎,以同等條件參與該出售交易。隨售權條款通常與第一拒絕權條款(第一拒絕權條款又被稱為優先購買權條款,是指目標公司的其他股東擬對外出售股權時,作為老股東的投資方在同等條件下的優先購買權)同時出現,投資方有權利但無義務選擇其中一種行使,或同時放棄兩種權利。
假設股權投資基金(投資方)投資A公司,若此時股權投資基金占有的股份為20%,A公司的其他股東占有的股份為80%,此時若A公司擬出售1000萬股的股權給第三方,其交易結構為:

此時如果投資方股權投資基金行使隨售權,則交易結構出現如下變化:

此時,A公司無法繼續向第三方出售1000萬股的股份,需要按照持股比例分出20%的股權由股權投資基金根據A公司和第三方協商的相同條件進行出售給第三方200萬股。
2、反攤薄條款
反攤薄條款(又稱反稀釋條款)本質上是一種價格保護機制,適用于后輪融資為降價融資時,保護前輪投資者利益的條款。之所以出現后輪融資降價,是因為目標公司經營業績下降,企業實際控制人試圖稀釋投資方股權。價格保護方式上,主要采用完全棘輪條款和加權平均條款來處理:
如果采用完全棘輪條款(即前輪投資方過去投入的資金所換取的股權全部按新的最低價格重新計算),增加部分由創始股東無償或以象征性的價格向前輪投資者轉讓,不考慮下一輪新發行股權的數量。
如果采用加權平均條款,則將新增出資額的數量作為反稀釋時重要的考慮因素,既考慮新增出資額的價格,也要考慮融資額度,廣義的加權平均計算公式如下:
A=B*(C+D)/(C+E)
式中,A為前輪投資者經過反稀釋補償調整后的每股新價格;B為前輪投資者在前輪投融資時支付的每股價格;C為新發行前公司的總股數,D為如果沒有降價融資,后輪投資者在后輪投入的全部投資價款原本能夠購買的股權數量;E為當前發生降價融資,后輪投資者在后輪投入的全部投資價款實際購買的股權數量。
完全棘輪條款最大限度的保護前輪投資者(如使用認股權證或可轉換優先股,棘輪條款會調整認股權證的溝谷數量或優先股的轉換系數);加權平均法對目標公司和創始股東更為有利。
3、引進新投資者限制條款
“引進新投資者限制條款”與上文“反稀釋權條款”相似,將來新投資者認購公司股份的每股價格不能低于投資方認購時的價格,若低于之前認購價格,投資方的認購價格將自動調整為新投資者認購價格,溢價部分折成公司相應股份。
4、拖售權條款
拖售權(又稱領售權、強賣權、強制出售權)是指如果第三方向投資方發出股權收購要約,且投資方接受該要約,則其有權要求其他股東一起按照相同的出售條件和價格向該第三方轉讓股權。該條款的作用在于保護作為小股東的投資者,就算不實際管理、經營企業,在他想要退出的時候,原始股東和管理團隊也不能拒絕,必須按照其和并購方達成的并購時間、條件和價格完成并購交易。多數條件下,被投資企業創始股東會拒絕拖售權,或設置一定的條件,通常包括投資方提出要實施拖售權時,公司創始股東有權按照第三方買家提出的同等交易條件受讓投資方在公司的股權;只有在公司創始股東拒絕受讓的情況下,拖售權才能行使;第三方買家對公司的估值必須高于某一事先設定的數額。
相較于隨授權而言,隨售權是投資方擬強行進入其他股東與第三方的交易,交易價格以其他股東與第三方協商確定的價格為準,拖售權恰好相反,是投資方強迫其他股東進入投資方與第三方的交易,交易價格以投資方與第三方協商確定的價格為準。與隨售權相比,拖售權賦予投資方更大的權利,使其即使作為少數股東,卻可以享有通常只有絕大多數股東才能享有的決定公司轉讓的權利。假設股權投資基金投資A公司,若此時甲股權投資基金要和第三方進行交易,即股權投資基金要出售一部分或全部的股權給第三方。

此時如果股權投資基金行使拖售權,則交易結構出現如下變化:

此時,股權投資基金可以強制要求A公司按照股權投資基金和第三方協商的價格共同出售部分甚至全部的股份給第三方。
(三)對賭項下分配權利保障條款
1、優先分紅權條款
目標公司同意派發股息、紅利時,投資方具有的優先于其他股東獲得分配的權利。在具體條文設置上,一般表述為:投資方持有目標公司股權期間,在目標公司有可供分配利潤的前提下,目標公司每年度應對上一年度的可供分配利潤對股東進行利潤分配。如進行利潤分配,應以目標公司實際可供分配利潤(包括當年可向投資者分配利潤和累計未分配利潤)為限先行全部分配給投資方,直至投資方方獲得應獲分配金額后才可向公司原股東分配利潤。
2、最優惠待遇條款
如果目標公司在先或后續的投資方享受比本輪投資方更優惠的一項或多項權利,那么該輪投資方應自動享有該等權利。在條文設計上,一般表述為:未經本輪投資方書面同意,目標公司不得給予任何目標公司原股東、在先投資方、后續投資方任何優先于融資人的權利、利益或任何其他待遇(本協議已明確約定的除外),如目標公司違反前述約定,導致任何目標公司原股東、在先投資方、后續投資方享有任何優先于本輪投資方的權利、利益或任何其他待遇(本協議已明確約定的除外),則視為本輪投資方自本協議簽訂之日起確定性自動享有該等權利、利益或任何其他待遇(本協議已明確約定的除外)。
3、優先清償權條款
目標公司清算或發生視同清算的情形或結束業務(例如目標公司實際控制人變更或目標公司實質性全部資產的出售等)時,具有的優先于其他股東獲得分配的權利。
在目標公司公司解散或破產清算中,如約定“完全參與剩余分配”的方案,協議各方可約定“清算優先條款”如下:即在清算事件發生后,在分別支付清算費用、職工工資、社會保險費用和法定補償金,繳納所欠稅款,清償公司債務后,如剩余財產按照屆時各股東(包括投資方)的實繳出資比例分配,投資方分得財產高于其累計實際投資本金及對應年化N%利息,則按照各股東的實繳出資比例分配;如按前述分配方式,投資方分得財產低于其累計實際投資本金及對應年化N%利息,則按照下述方式分配:首先目標公司以其全部剩余財產支付投資方實際投資本金及對應年化N%利息;然后投資方按照其持股比例繼續參與目標公司其他剩余財產分配。”
如果設置“完全不參與剩余分配”方案,即在清算事件發生后,在分別支付清算費用、職工工資、社會保險費用和法定補償金,繳納所欠稅款,清償公司債務后,如剩余財產按照屆時各股東(包括投資方)的實繳出資比例分配,投資方分得財產高于其累計實際投資本金及對應年化N%利息,則按照各股東的實繳出資比例分配;如按前述分配方式,投資方分得財產低于其累計實際投資本金及對應年化N%利息,則按照下述方式分配:首先目標公司以其全部剩余財產支付投資方實際投資本金及對應年化N%利息;然后投資方按照其持股比例繼續參與目標公司其他剩余財產分配,直至投資方所得財產達到N元。
(四)對賭項下擔保條款
根據《擔保法》第2條之規定,擔保方式主要包括保證、抵押、質押、留置和定金共計5種。《民法典》分別在第388條、681條,也規定了抵押合同、質押合同、保證合同等具備擔保功能的合同內容。在對賭協議中,協議主體通常會采用保證、抵押、質押作為擔保方式,其中最常見的是,在由目標公司股東/目標公司實際控制人承擔股權回購義務、現金補償義務的情形下,目標公司為股東/實際控制人等提供保證擔保。實際上,不論是簽訂對賭協議還是日常經營,目標公司都具有對外為他人提供擔保的需要,《公司法》明確肯定了公司具備對外提供擔保的權利能力和行為能力。
《公司法》第16條規定:“公司向其他企業投資或者為他人提供擔保,依照公司章程的規定,由董事會或者股東會、股東大會決議;公司章程對投資或者擔保的總額及單項投資或者擔保的數額有限額規定的,不得超過規定的限額。公司為公司股東或者實際控制人提供擔保的,必須經股東會或者股東大會決議。前款規定的股東或者受前款規定的實際控制人支配的股東,不得參加前款規定事項的表決。該項表決由出席會議的其他股東所持表決權的過半數通過。”
結合《公司法》以及《九民紀要》中的相關規定,可以看出,在對賭協議中,如約定由目標公司承擔股權回購或現金補償義務,可能構成股東“抽逃出資”或向股東違規分配利潤,進而危及目標公司及債權人利益,構成對資本維持與債權人保護原則的違反。為避免這一法律風險,在實操層面,都是由目標公司股東或實際控制人承擔股權回購、現金補償義務。
三、對賭條款/協議的法律效力分析
(一)司法判例解析對賭條款/協議的法律效力
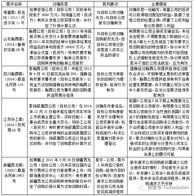
從司法實踐來看,涉及對賭協議的效力認定問題,主要在于兩方面:一是對賭的主體,二是對賭內容是否違反效力強制性規定。在過往的司法判例中,基本可以看到司法部門對對賭條款/協議的一般態度及其演變思路:

材料整理自李慧榮律師《對賭糾紛典型案例解析與對賭條款設計建議》
通過對上述經典案例的回顧,我們可以發現,一段時間以來司法實踐中基本確立了“投資方與目標公司對賭無效,與股東或實際控制人對賭有效”的裁判要旨。隨著2019年11月最高院《全國法院民商事審判工作會議紀要》的出臺,上述裁判理念得到了一定程度的轉變,總體認可了與目標公司對賭的法律效力,但是強調具體履行應以目標公司完成減資程序或者有可供補償的利潤為前提,否則將駁回/部分駁回投資方訴訟請求,簡而言之,《九民紀要》的觀點就是條款有效≠支持訴請,只有條款有效+義務可履行=支持訴請。
(二)金融監管機構對對賭條款/協議的態度
1、IPO環節對賭條款/協議的處理
在IPO階段,證監會對對賭條款/協議的態度經歷了從嚴格禁止到逐步松動放開的一個過程。在早期,證監會認為,履行對賭協議可能造成擬上市企業股權及經營的不穩定,甚至引起糾紛,不符合首發中的相關發行條件;對賭目標的設定會促使企業為追求短期目標而非常規經營,因此無限增大了企業的風險,一定程度上會損害社會公共利益;而且對賭協議的固定價格回購股權條款有變相借貸的嫌疑。因此對擬上市企業存在對賭協議問題的處理非常嚴格:對于申報前現存有效的對賭協議,要求通過簽署補充協議,約定各方一致同意終止對賭條款,并由發行人及其股東作出承諾,即該補充協議為最終協議,且各方不存在其他可能引起發行人股權發生變更的協議或安排;針對申報前已經履行完畢對賭協議,證監會會要求其闡述履行對賭協議的過程合法合規,并且由發行人及其股東確認不存在其他可能引起發行人股權發生變更的協議或安排。針對申報時中止對賭條款,對賭條款附條件恢復效力。如果擬上市公司向證監會提交了申報材料,則相關對賭條款效力中止,若發生撤回申請或未通過審核的情形,相關條款恢復效力,若標的公司取得證監會批文,則對賭條款永久失效。
但在當下其監管趨向已逐漸松動,在上海證券交易所科創板股票發行上市審核問答(二)、證監會發行部首發業務若干問題解答(一)等最新的監管意見中,雖然原則上要求清理對賭條款/協議,但也同時明確,如果滿足發行人不作為對賭協議當事人;對賭不存在可能導致公司控制權變化的約定;對賭協議不與市值掛鉤;對賭協議不存在嚴重影響發行人持續經營能力或者其他嚴重影響投資者權益的四個要求下,可以不再清理對賭條款/協議。
2、新三板對賭條款/協議的處理
監管對于新三板擬掛牌企業存在對賭的態度稍顯寬容,2016年8月8日,股轉系統發布了《掛牌公司股票發行常見問題解答(三)——募集資金管理、認購協議中特殊條款、特殊類型掛牌公司融資》(《問答三》),明確了新三板掛牌公司股票發行中對賭行為的規范要求,2019年4月19日,股轉公司再次出臺的《掛牌公司股票發行常見問題解答(四)——特殊投資條款》(《問答四》)進行了更新。明確投資者參與掛牌公司股票發行時約定的特殊投資條款,不得存在掛牌公司作為特殊投資條款所屬協議的當事人,但投資者以非現金資產認購或發行目的為股權激勵等情形中,掛牌公司作為受益人的除外;限制掛牌公司未來股票發行融資的價格或發行對象;強制要求掛牌公司進行權益分派,或者不能進行權益分派;掛牌公司未來再融資時,如果新投資方與掛牌公司約定了優于本次發行的特殊投資條款,則相關條款自動適用于本次發行認購方;發行認購方有權不經掛牌公司內部決策程序直接向掛牌公司派駐董事,或者派駐的董事對掛牌公司經營決策享有一票否決權;不符合相關法律法規規定的優先清算權、查閱權、知情權等條款;觸發條件與掛牌公司市值掛鉤;其他損害掛牌公司或者其股東合法權益的特殊投資條款等八種情形,除此之外,均屬于合法合規的對賭條款/協議。
3、重大資產重組項下對賭條款/協議的引導
和IPO和新三板掛牌不同,監管在重大資產重組等相關領域對于對賭不僅不禁止或者限制,反而要求成為特定情況下的必要條件,如《上市公司重大資產重組管理辦法》第三十五條明確要求:“采取收益現值法、假設開發法等基于未來收益預期的方法對擬購買資產進行評估或者估值并作為定價參考依據的,上市公司應當在重大資產重組實施完畢后3年內的年度報告中單獨披露相關資產的實際盈利數與利潤預測數的差異情況,并由會計師事務所對此出具專項審核意見;交易對方應當與上市公司就相關資產實際盈利數不足利潤預測數的情況簽訂明確可行的補償協議。預計本次重大資產重組將攤薄上市公司當年每股收益的,上市公司應當提出填補每股收益的具體措施,并將相關議案提交董事會和股東大會進行表決。負責落實該等具體措施的相關責任主體應當公開承諾,保證切實履行其義務和責任。”
四、私募股權投資基金投資中對賭條款/協議設計關注的要點
(一)對賭主體的選擇應更加謹慎
對于作為投資方的私募股權投資基金而言,不僅可以通過同目標公司實際控制人、創始股東等進行對賭,也可以通過同目標公司對賭,以解決交易雙方因目標公司未來發展的不確定性、信息不對稱以及代理成本等問題而帶來的投資風險,但應在對賭協議或對賭條款中事先做好相應的安排,避免對賭約定有效但實際無法履行的局面。
基于前述分析,在設計對賭交易結構時,可以由投資方與目標公司股東或實際控制人對賭,由目標公司股東或實際控制人承擔股權回購、現金補償義務;或者同時要求目標公司或其他第三方承擔擔保責任(如:保證、抵押或質押),作為增信措施,投資方應注意按照《公司法》第16條的規定,履行對目標公司章程及董事會決議、股東(大)會決議進行審慎審查的義務。
(二)對賭條款/協議中“里程碑事件”設計要點
一是在財務業績對賭時,鑒于不少 PE、VC 與公司方的糾紛起因就是大股東對將來形勢的誤判,承諾值過高。因此采用財務業績對賭時應注意設定合理的業績增長幅度,最好將對賭協議設為重復博弈結構(即投資方與融資方將對賭分成不同的階段,在每個階段設定不同業績指標),降低當事人在博弈中的不確定性。
二是在非財務性對賭協議中(包括 KPI、用戶人數、產量、產品銷售量、技術研發等),標的不宜太細太過準確,最好能有一定的彈性空間,否則公司會為達成業績做一些短視行為。所以公司可以要求在對賭協議中加入更多柔性條款,而多方面的非財務業績標的可以讓協議更加均衡可控,比如財務績效、企業行為、管理層等多方面指標等。
(三)對賭條款/協議中股權回購金額及補償金額的設定
在涉及股權回購支付的利息和違約金計算標準方面,私募股權投資基金作為機構投資者,設定金額應在合理區間,其懲罰性金額設置不宜過高。因為最高院在中靜汽車投資有限公司與被上訴人上海銘源實業集團有限公司股權轉讓糾紛一案((2015)民二終字第204號)號判決中認為,股權回購實質上是在雙贏目標不能達成之后對投資方權益的一種補足,而非獲利,故其回購條件亦應遵循公平原則,在合理的股權市場價值及資金損失范圍之內,不能因此鼓勵投資方促成融資方違約從而獲取高額賠償;尤其是非金融機構原則不能適用罰息;在已有回購利息條款補償投資方的前提下,同時主張違約金且標準過高,法院可以依法予以調整。
(四)確保對賭條款/協議的“條款有效+義務可履行”
如采用現金補償方式,為防止出現訴訟階段各方爭執不下的局面,股權投資基金在投資時,應在條款/協議中約定,要求目標公司全體股東一致同意不按照實繳比例分配利潤,并修改目標公司章程、股東(大)會議事規則等相關法律文件,對目標公司利潤分配機制做出特別約定。并可以將前述要求作為投資協議的生效要件或者投資款支付的先決條件,同時明確相關違約責任,要求目標公司股東或實際控制人在投資方未能按照約定獲取公司支付的現金補償款時,承擔連帶責任,而不論未能獲取的具體原因,且同樣安排相應的擔保增信措施,減少執行難度。
如果采用股權回購,根據《公司法》的要求,需要滿足股東2/3以上同意,減資程序無法通過,是否投資方利益就無法得到保護,“義務就無法履行”,有鑒于此,作為投資前的預防措施,在投資協議約定第三方(通常為股東、實際控制人等)以等價于回購款的現金賠償方式,作為目標公司無法限期內完成減資和回購程序的替代性措施,同時明確相應的擔保增信措施,避免因為減資程序僵持或者執行困難所導致的困境。當然,也可以通過協議要求2/3以上多數股東簽署不可撤銷的投票權委托協議,在未來可能需要觸發回購情形時候,提前鎖定表決權。
(五)對賭條款/協議中解除權條款的設計要點
在訂立對賭協議時,預先設想可能嚴重影響業績指標實現的種種“情勢”,并將之排除在合同變更或者解除的條件之外。即將情勢變更原則與約定解除權相隔離,通過利用當事人意思自治原則,使得難以被法院認定的“情勢變更”變成雙方約定的合同變更或解除的條件,如將IPO暫停、金融風暴等可能會嚴重影響融資方實現對賭業績的事由考慮在內,以防止融資人借此免除或減輕因對賭業績未完成而產生的補償或回購義務。
注:文章為作者獨立觀點,不代表資產界立場。
題圖來自 Pexels,基于 CC0 協議
本文由“負險不彬”投稿資產界,并經資產界編輯發布。版權歸原作者所有,未經授權,請勿轉載,謝謝!
原標題: 私募基金行業·私募股權投資基金·對賭協議

負險不彬 











