觀點(www.guandian.cn)向來以提供迅速、準確的房地產資訊與深度內容給房地產行業、金融資本以及專業市場而享譽業內。公眾號ID:guandianweixin
作者:王彬
來源:負險不彬(ID:fuxianbubin)
前言
金融中介作為資金融通過程中,連接資金供求者之間的紐帶和橋梁,在金融市場上發揮著舉足輕重的作用。2007年濫觴于美國的金融海嘯再次將學術界和監管層的視線聚焦于金融中介的利益沖突這一歷久彌新的論題上來。回顧近30年來所發生的歷次金融危機,無一不充斥著金融中介的狂熱身影。而今,“金融中介的利益沖突行為已經從個別金融機構蔓延到整個金融部門……頻繁爆發的金融危機告訴我們:金融中介的利益沖突正日益成為引發金融危機的重要誘因。”信息偏在嚴重的金融市場上,委托-代理鏈條被金融創新無限延伸,成為滋生代理人道德風險的溫床,繁復的衍生品種和金融工程又進一步掩蓋了金融中介的自利行為和過度投機,導致風險的不斷積聚,最終引發金融危機。正因如此,對金融中介利益沖突的法律規制在各國(地區)的金融監管中變得日趨重要。
一、金融中介機構利益沖突產生的原因及規制必要性
“利益沖突是指代理人同時服務于兩個以上不同利益群體時,為滿足自身利益或與自身密切相關利益群體的需要而犧牲其他利益的情形。”臺灣學者王文宇曾將利益沖突分為外部利益沖突和內部利益沖突兩種不同的類型,其中,外部利益沖突發生于金融機構和非金融機構(或人員)之間,其本質便是委托人利益與受托人利益之間的沖突,在金融市場上,作為代理人的金融中介會基于信息偏在而享有合同中優勢地位,委托人因為專業性和技術性的限制會更多的依賴于中介的建議而做出選擇,在這種情況下,金融中介便很難在其自身(或其他利益相關方)利益與委托人利益之間做出公正的取舍;內部利益沖突則主要發生在金融中介內部,是在各業務間基于利益摩擦而產生的沖突,諸如證券顧問業務、經營業務、自營業務和資產管理業務之間,因為不同的業務理念,殊異的風險偏好和行銷模式,引發利益沖突。
金融市場作為信息市場的典型,專業化和技術化使得信息偏在成為市場常態,而金融創新在豐富中介機構多元化業務的同時,又進一步加重了信息占有的不對稱性,為利益沖突埋下了隱患。之所以如此,是因為不同金融功能之間的滲透與利益之間的整合并不存在一一對應的關系,金融業務因具有開放性和包容性,能夠有效的融入到新的經營體制之中,但是利益訴求的獨立性和排他性則將其置于金融多元運作體制之外,形成金融功能與利益之間的反向運動態勢,從而“造成兩者之間難以避免的背離或抵觸”。不僅如此,這一背離運動的張力還會因為金融中介具體業態的多元性而表現出不同的利益沖突類型:
金融中介的機構化延長了委托-代理鏈條,市場逐漸演由代理人主導。存在于中介機構的利益沖突由此便彌漫到整個金融市場。雖然自由主義學者一直認為利益沖突是市場優化資源配置過程中不可避免的損失,難以通過制度的調節進行帕累托改進,而且對利益沖突采取寬容態度所帶來的巨大經濟效率,使之存在獲得了被社會容忍的理由。但是不能回避的是,利益沖突的無限擴張,最終會侵害金融市場可持續發展的動力,并將一次次的風險積聚成金融危機,把幾十年經濟發展的成果毀于一旦。尤其是近30年來高頻度的金融危機爆發更是凸顯了利益沖突嚴重的負外部性,故而如何更好的防范金融中介機構的利益沖突,便成為各國金融監管和立法規制的重中之重。
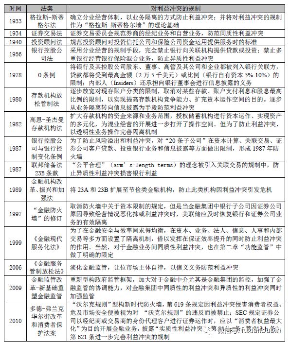
二、美國利益沖突規制經驗解讀
“利益沖突”(Conflicts of Interest)這一概念來自于英美法系。在本法系中,對此類問題的規制經常在法律的可預見性和公平性之間擺動,借以回應金融市場的迅速變化,美國憑借自身成熟的監管機制和完備的法律體系將利益沖突的法律規制發展的日趨完善,無疑成為我們可資借鑒的制度范本。整體而言,美國對金融中介利益沖突的法律規制,主要是通過信義義務的設定和業務隔離的安排這兩個方面來加以落實的。
(一)以判例豐富和完善的信義義務體系
信義(Fiduciary)源自拉丁文fides(忠誠)和fiducia(信任),故而信義義務也便擁有了忠實于他人信任的內涵。經過漫長的積淀,信義義務在英美法系中衍生出豐富的意義,并在衡平法院的司法實踐中得到不斷的發展完善。整體而言,信義義務包括忠實義務(duty of loyalty)、注意義務(duty of care)和披露義務(duty of disclosure)三個方面,但具體的義務標準則視情形而定:其中,忠實義務要求受托人以管理自己事務應有的謹慎經營委托事務,不得將本人利益和委托人利益置于沖突的境地之中;而注意義務以“善意”、“勤勉盡責”且“合理地相信其行為有利于受益人利益的最大化”為核心,要求受托人勤勉且審慎的行事;披露義務借助當事人對利益沖突的揭示,使對方能夠獲得足夠的信息準確判斷是否有必要繼續進行合作。
信義義務在引導市場良性發展,彌補財產、合同法律供給之不足等方面發揮著巨大的作用。伴隨著金融中介的快速發展,信義義務逐漸從民商事規則中突圍,在金融領域得到廣泛的應用,并“根據金融市場健康發展的需要”,不斷的衍生出新的規則。雖然信義義務表現出較強的規則化趨勢,但是,出于回應金融市場的發展變化的需要,法院的審理依然保持著適當的彈性,“在對特定關系的性質進行評估的基礎上,來確定有關當事人是否應當承擔信義義務。”經過諸多判例的發展和完善,信義義務規制利益沖突的作用也漸趨成熟。

在金融市場上,用于規制金融中介利益沖突的信義義務,在司法實踐中得以不斷的修正和完善。但是這一規制方式難以對現實中所有的權益失衡問題做出回應,畢竟信義義務的踐行需要極大的司法成本和監管成本。作為合同義務的一種補充機制,信義義務僅僅在社會成本較低且承諾能夠完全兌現的情況下,才作為合同設立的預設性前提加以引入并發生法律上的規制作用。但是在金融中介充斥市場的當下,依靠法院判決執行成本太過龐大,所以在金融市場上,對規制利益沖突的法律需求日漸高漲,相關法律供給便應運而生。
(二)以隔離機制為手段的法律規制
法律隔離機制和信義義務本應處于嚴重的張力之中,因為“從代理人所負的誠信義務與代理人知情歸責于本人兩規則來看,似乎該兩規則就能有效地防范與制止集團內部所可能發生的利益沖突。然而在實踐中,代理原則并不能較好地解決集團內部的利益沖突。”故而在現實的法律設計中,必然要建構相應的隔離機制以彌補信義義務作用之不足,更好的防止利益沖突的出現。
美國為了防止利益沖突而制定和執行的法律,主要集中在金融防火墻的制度設計上,但是基于業務的不同,形成了同質性和異質性兩種不同的利益沖突規制路徑,“前者(的利益沖突防范機制)主要是針對同質性金融機構或其關聯企業設立的,如多功能證券商與銀行集團等,(而)后者主要是針對異質性金融機構的,如由銀行公司、證券公司及保險公司等機構所形成的金融企業集團。”對于金融中介利益沖突的法律規制,在相關法律的不斷修訂中逐漸形成一個有機的整體:

三、美國金融中介利益沖突法律規制的經驗解讀
英美法系多徜徉在個人自由主義的文化氛圍之中,其對私權的關切遠甚于法律邏輯的推演證成,所以相較于大陸法系的系統性而言,英美法系的結構顯得較為松散。但正是判例法這種慣于歸納的法律路徑反而更加能夠契合金融市場的創新變化,使之脫離了法律形式理性的桎梏,以一種實用主義的態度將規制利益沖突的法律制度發展成為“一種努力以思想為武器,使更有效的活動成為可能、以未來為導向的工具主義。”正因如此,針對金融市場上復雜多樣的利益沖突,美國的相關制度總能進行適時的回應性變更,有效的緩解制度和現實之間的深沉張力,實現法律制度的有效供給。整體而言,美國對利益沖突的法律規制形成以下成熟的制度經驗:
(一)自由主義理念對個體權益的維護
美國一直都保持著自由主義的傳統,并將這一理念深刻的烙印于民族傳統文化之中,雖然歷經凱恩斯主義、新凱恩斯主義的不斷洗禮,但依然未能動搖美國對個體權益的尊重和對政府公權力的警醒,即便是在凱恩斯主義甚囂塵上,GS法案統攝金融市場的時代,依然未有政治強力大肆干預市場的情形出現,此后危機的陰霾逐漸散去,金融自由化理論勃興,又進一步促成了政府權力范圍的收縮,并以市場的活力將美國從滯脹危機中解救出來,法律出于回應經濟和規制權力的現實需要,不斷放松對金融市場的管制,但是為了平衡金融市場的安全與效率,便借助信義義務的設置和隔離機制的制度安排以維持對市場的最低介入能力,防范中介機構的利益沖突。但是,不同法律之間“自由市場”理念的傳承,一以承繼了對市場自治的培養,進而形成自由主義理念對政府權力的牽制,借以實現對個體權益的保護。
在對金融中介利益沖突的法律規制中,自由主義對個體權益的保護主要通過兩個不同的路徑展現出來:一方面是直接強化對投資者、消費者權益的維護:金融市場上的信息偏在、負外部性和壟斷經營決定了個體權益保護的必要性,而利益沖突中個體權益的弱勢地位更是加劇了對其保護的緊迫性。所以“現代市場經濟國家日趨……以社會為本位,(保護)新興金融市場中處于弱勢地位的特殊消費者合法權益免遭金融市場中的不法侵害、維護金融市場的有序進行。”自由主義對個體權益維護另一方面,是對政府權力的謹慎牽制:政府雖是公共利益的代表,卻可能在被監管者的尋租過程中,逐漸蛻變為被監管者的利益代言人,成為其“合法剝奪”他人利益的工具。當監管機構被金融中介俘虜時,就會進一步強化其市場優勢地位,并以政治的力量為其營造便利的發展空間,脫離資源最優配置的目標,導致市場主體間權益的不合理搭配,使得強勢群體能夠更加順暢的褫奪其他市場主體的正當權益。自由主義對公權力的謹慎和警醒,使之一直對政府權力的擴張保持著適度的排斥,從而能夠有效的縮小公權力對私權侵害的范圍,實現對個體權益的積極保護。
(二)規則主導逐漸向能動監管過度
早先美國的金融監管以規則為主要導向,期以建構完善的法律體系以防范金融中介利益沖突。貝克爾和斯蒂格勒曾為此提供足夠的理論支持,他們認為違法本身是一種理性行為,違法者被懲罰的概率和被懲罰的嚴厲性構成了違法的成本,只有在違法收益大于違法成本時,違法者才去以身犯險,所以只要提升懲罰的確定性和嚴厲性,便能有效的震懾違法行為。但是法律和現實之間深沉張力,徹底打破了最優法律阻嚇的預設性前提,迫使法律總是在不斷的修訂中被動的回應金融市場的變化,由此可見,在金融市場上,法律的阻嚇作用因為法律自身的不完備而被削弱,法律總是處于一種滯后的狀態而存在。這種滯后不僅降低了法律的權威,而且逐漸演變成為阻礙金融市場效率提升的制度障礙。
為了緩解這一頹勢,美國逐漸改變立法理念,不再追求法律的完備性,而是通過讓渡部分立法權力給現實中的執法者,使之擁有充分的主動性解決現實中存在的問題。但是為了防止監管部門權力膨脹過度干預市場,對于剩余立法權的分配亦采用了較為科學的方式,即當法律高度不完備時,如果執法者能夠對損害行為進行高度標準化,則應將部分立法權賦予執法者,使之將該行為納入法律規制的框架,提高執法效率。反之,則應保留立法的權力于立法部門,在這種框架下,以保證法律制定和執行的最優化。在《多德-弗蘭克法案》中,第619條“沃克爾規則”便充分體現了這一理念。
(三)系統性的多元規制框架
美國在放松對市場管制的過程中,雖然取消了大部分禁止性的規定,但是亦強化了對業務的精確把握和對實質性違規的監管,形成多元的法律規制體系。其以制度集合的彼此交錯取代原先特定條文的孤立規定,并將內部交易的限制、信息披露義務的設定等諸多法律制度建構成彼此依賴的共生制度體系。當金融的創新和監管的變化引致整個制度系統局部改變時,其他部分就會就是做出相應的調整,借以降低法律沖突產生的摩擦成本,保證整個規制系統的協調和一致。
回顧所有美國事關金融中介利益沖突的法律規制,雖然不同階段的條文作為“歷時的事實是個別的;引起系統變動的事件不僅與系統無關,而且是孤立的,彼此不構成系統。”但是其歷時性的特征,卻能夠最終在法律文件的共時性層面上留下印記,誘發下一次利益沖突規制的制度變遷,所以對于多元制度體系,其變更與完善并不是一蹴而就的,而是首先在部分條文中先行予以突破,待到時機成熟時,再進行整體性的修訂。
四、美國金融中介機構利益法律規制對中國的借鑒意義
整體而言,我國上市公司和金融中介機構的公司治理都不甚成熟,相關配套法律尚不健全,利益沖突嚴重,甚至出現上市公司和金融中介機構合謀侵權的情形。但是由于違規懲戒不足,責任主體范圍狹窄,導致違法收益遠大于成本,形成金融中介參與不法行為的反向激勵,導致當下涉嫌金融中介利益沖突案件頻出。為了保證金融市場的可持續發展,必須借鑒國外先進立法經驗,完善我國相關法律制度。但是法律理念的殊異,金融背景的不同,要求我們必須要根據我國的現實國情制定相應的對策,只有這樣,才能更好的發揮其規制利益沖突的作用。
(一)保護金融消費者權益,防范利益沖突
我國自古家國一體,國重于家,導致個體都是依附于集體而存在,對私權保護和對個體尊重的理念缺失,形成集體主義對個體權益的遮蔽。這一歷史傳統表現在現代金融市場上,便是對消費者權益和投資者權益的漠視。但在當下,金融消費者權益的保護已然成為事關金融安全的重大問題,“當消費者違約造成的損失威脅一個重要的金融機構,該金融機構的失敗轉而威脅其它金融機構或者同時威脅許多金融機構時,系統性風險就會產生。”
中小投資者和消費者是金融市場的基礎,對個體權益的保護不僅是維護金融市場安全的現實訴求,更是保障公民合法權益的憲法體現。所以,對于我國金融中介利益沖突的法律規制,首先便要樹立保護金融消費者權益的意識,并以此為前提,建構防范利益沖突的制度體系,才能使規制金融中介利益沖突獲得合理性根基。
(二)賦予自律機構以主動性執法權,緩解法律與現實的張力
我國更多的繼承了大陸法系的立法體制,難以發揮英美法判例體制的靈活性,不能有效的回應金融市場上出現的新問題新情況,但是卻可以賦予監管者“剩余立法權”,借以應對不可預期的情勢變更,緩解法律制度與現實之間的張力。但是在金融市場信息偏在嚴重,監管信息不易捕獲,而且我國當下金融市場尚不完善,上市公司和金融中介機構合謀違規操作,進一步激發了金融中介機構利益沖突的可能性,加之市場運作的復雜性加大了金融中介機構利益沖突的隱蔽性,無形中增加了監管的難度,為了消除市場上的信息偏在,降低監管信息的收集成本,理應發揮金融業自律組織的作用,一方面,金融自律組織具有專業性和技術性優勢,以其在監管中的主動性執法彌補現有制度供給的不足,消除法律時滯。另一方面,自律機構還能起到行業表率的作用,帶領整個行業貫徹客戶利益優先,公平對待客戶的誠實守信原則,推動金融中介信義義務的踐行。當然,不能否認的是,自律機構作為行業監管者,亦有自身的利益需求。所以,在賦予自律機構以“剩余立法權”的同時,亦須對其進行相應的監督,防止“監管失靈”的情形發生。
(三)業務隔離機制為核心,采用多元手段防范利益沖突
有效地防范金融市場的利益沖突,必須借助多元的規制路徑,以完整的規范結構,具體性的操作規范來加以落實。具體到金融中介利益沖突的規制上來,更是如此,尤其是在金融創新迅速發展和監管環境日益寬松的當下,金融中介機構的業務多元化趨勢有增無減,理應在必要時采取相應的隔離措施,對不同業務進行隔離,以防止業務運作中產生利益沖突。
我國當下法律上分業經營體制依然占據主導地位,故而異質性的利益沖突并不明顯,但同質性利益沖突卻極為嚴重,如證券公司自營業務與經紀業務利益沖突、證券投資咨詢業務利益沖突等不一而足,對于這些問題,可以按照慣常的路徑,采用公司高管的人事隔離;公司部門的業務隔離等手段來加以防止,但是利益沖突的多維性和潛在性決定了僅僅依靠隔離措施難以發揮理想的規制效果,所以規制我國金融中介中存在的利益沖突,應以隔離機制為核心,并輔之以相應的其他措施,適應新的情況,進一步完善規則體系,積極參加和推動相關法律的制定和修改,建構多元的規制路徑,才能從不同層面防范沖突的產生。
注:文章為作者獨立觀點,不代表資產界立場。
題圖來自 Pexels,基于 CC0 協議
本文由“負險不彬”投稿資產界,并經資產界編輯發布。版權歸原作者所有,未經授權,請勿轉載,謝謝!

負險不彬 











