觀點(www.guandian.cn)向來以提供迅速、準確的房地產資訊與深度內容給房地產行業、金融資本以及專業市場而享譽業內。公眾號ID:guandianweixin
作者:金誠同達研究院
5月19日,馬斯克發了這么一條推特:“標普500指數把埃克森美孚列為ESG表現最好的10家企業之一,而特斯拉甚至沒上榜。ESG就是一個騙局,成了社會正義偽君子們的武器。”這是近些年企業界針對ESG最剛、也最“上綱上線”的評論了。可見,第三方機構對一家上市公司的ESG所披露的信息及表現進行打分之結果,對企業及其在資本市場的表現有較大影響。ESG指數,旨在結合企業績效和ESG數據,選出市場上最具可持續發展性和長期回報能力的企業,形成投資組合,并推薦給投資者。本文將以主流評級MSCI(明晟)為例,結合港股上市物企具體分析ESG評級如何進行,其與ESG報告信息披露的關鍵議題有何聯系,如何提高其ESG評級等三個關鍵問題。
一 MSCI之ESG評級如何進行
目前,明晟(MSCI)、富時羅素(FTSE Russell)、標普全球(S&P Global)、路孚特(Refinitiv)、晨星(Morningstar)等是全球投資者廣泛認可和使用的評級機構。作為主流評級機構之一,明晟MSCI是ESG投資理念的先行者之一,從1972年開始便致力于ESG研究,目前MSCI擁有超過98%的全球頂級基金客戶,受到國內上市公司的較多關注。MSCI之ESG評級是以多項數據為基礎,考慮不同行業特點,側重公司風險管理能力、治理能力,從而進行綜合打分的評級機制,具體方法如下:

1. 評級基礎數據來源
(1)專業數據庫及數據模型:MSCI擁有100多個政府及非政府組織專業數據庫和數據模型;
(2)公司披露文件:包括可持續發展/ESG/CSR報告、上市公司公告、官網信息等;
(3)媒體每日跟蹤咨詢:MSCI 目前擁有3400個日頻跟蹤的媒體資料來源,包括全球及地方新聞,政府及非政府組織信息等。
(4)公司溝通:MSCI同時設有正式的企業溝通渠道,企業可以積極與MSCI針對ESG評級結果進行溝通。
2. 評級框架及權重設定
目前MSCI在進行ESG評級過程中共考慮E、S、G 3個部分下的10項主題中的共37項關鍵議題。評級時根據不同行業,選擇不同的關鍵議題,并且設定不同關鍵議題在ESG評分中的權重差異。
3. 打分方式
根據風險(機會)暴露程度以及風險(機會)管理能力評估進行打分,并對公司治理直接打分。如有爭議事項扣減關鍵議題得分。在得到ESG評分后,根據行業的歷史得分區間調整。
4. 評級確定
分為AAA-CCC7個等級。AAA(8.6-10分)與AA(7.1-8.6分)級代表領先水平,A(5.7-7.1分)、BBB(4.3-5.7分)與BB(2.9-4.3分)級代表平均水平,B(1.4-2.9分)與CCC(0-1.4分)級代表公司在環境、社會責任及公司治理方面表現相對落后。
二 港股上市物企參與MSCI評級與ESG報告披露
1. 港股上市物企MSCI評級結果
目前40多家港股上市物企中僅少數獲得了MSCI評級。根據MSCI官網,對6家港股上市物企評級結果整理如下:

2. 物業行業在MSCI中關鍵議題及其權重
MSCI之ESG評級將物企置于商貿服務及供給行業,其對物業行業的關鍵議題顯示為公司治理、企業行為、勞動管理、健康和安全以及碳排放量。經檢索ESG行業重要性地圖(ESG Industry Materiality Map),其細分行業中并沒有商貿服務及供給行業,僅辦公服務及供給服務與之接近。辦公服務及供給服務行業中,公司治理及勞動管理兩個關鍵議題權重之和占比超過50%以上,可謂關鍵議題之核心。
3. 關鍵議題行業落后與行業領先之ESG披露例舉
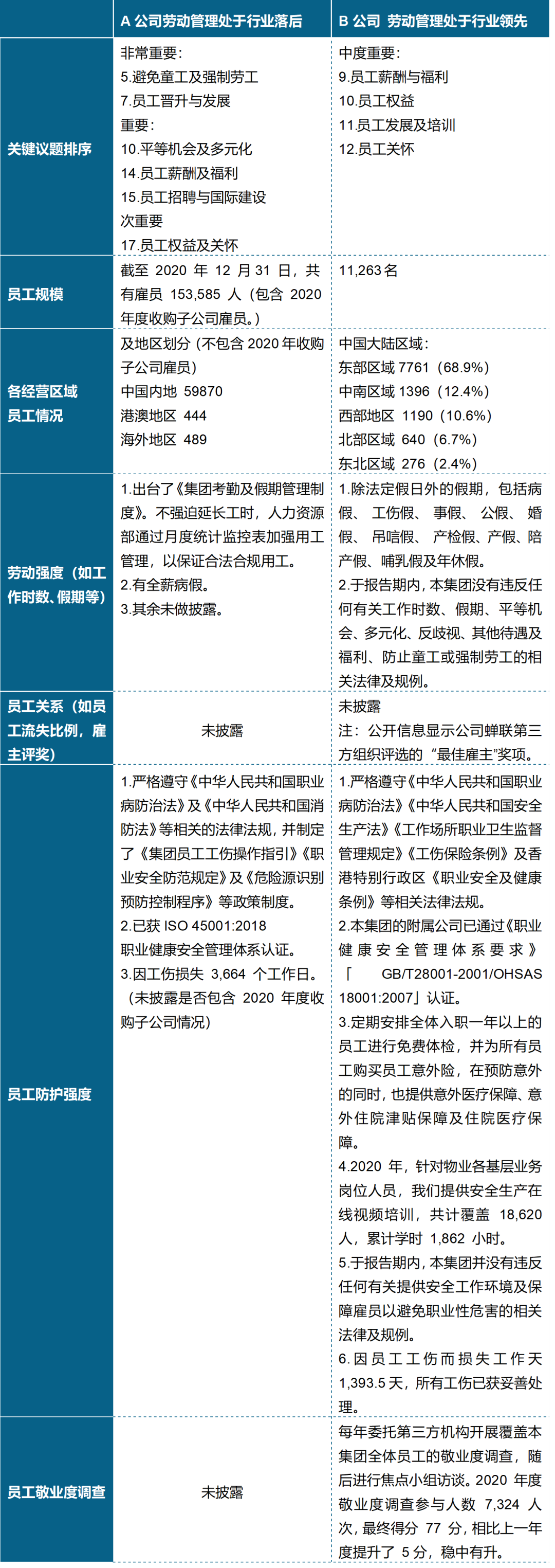
港股上市物企中,大部分關鍵議題的披露處于行業平均水平,但在勞動管理關鍵議題上,有物企處于行業落后水平,也有物企處于行業領先水平。根據MSCI官網顯示,勞動管理指公司根據其勞動力的復雜性(規模、勞動強度和經營區域)、員工關系、工人防護強度以及員工敬業度進行評估,MSCI并沒有對勞動管理這一關鍵議題的具體評判標準予以公示。但除員工敬業度調查之外,其余內容基本為聯交所規則要求ESG報告披露內容。故根據MSCI對勞動管理解釋的幾個方面的理解,以兩家上市物企2020年ESG報告的信息披露對比如下:

三 上市物企如何提升MSCI之ESG評級
1. 摒棄“領先行業”之誤區
從MSCI的評級框架看,其打分需要從E、S、G 3個部分下的10項主題中的共37項關鍵議題中選擇,單一在E(環境)層面領先的企業,如果在S(社會)和G(治理)上存在問題的,不一定能在MSCI之ESG評級中獲得高分。以特斯拉在MSCI之ESG評級為例,其在E(環境)之清潔技術機遇的關鍵議題為行業領先水平,但在S(社會)之產品安全與質量關鍵議題為行業落后水平。故最終特斯拉的MSCI之ESG評級為“A”處于行業平均水平。
2. 提高ESG報告披露質量

(1)將信息披露規則與評級內容相結合
從MSCI評級方式看,ESG報告是其主要數據來源及基礎。上文例舉物企關于勞動管理的信息披露看,除員工敬業度調查之外,其余關于MSCI之ESG評級要求的勞動管理范圍均與聯交所就ESG報告員工范疇信息披露的主要規則、指引范圍重合(詳見ESG系列研究之三:員工范疇信息披露——潮起潮落 人聚人散),根據聯交所相關指引和規則做好相應的ESG報告信息披露,也是為ESG評級打下堅實基礎。
(2)優化關鍵議題
物企關鍵議題的選擇對其參與MSCI主流評級也很關鍵。物企在ESG報告中均會披露其確定關鍵議題的方式。如物企需參與MSCI之ESG評級的,研究該評級機構對于物業行業打分的關鍵議題以及權重也應成為物企確定關鍵議題的重要方式。這也是復星國際在MSCI之ESG評級連升三級的寶貴經驗。
(3) ESG報告需要注意關鍵信息的披露邏輯
從上文看,行業領先與行業落后的信息披露對于勞動管理的重視程度差異并不大,其關鍵議題的排序接近。但是行業領先的信息披露將與勞動管理相關的事項放在報告一個章節集中披露,很容易查找評級關注信息。而行業落后的信息披露將關于勞動管理的內容分散在報告不同章節進行披露,查找評級所需信息非常耗時,容易遺漏。
另外,行業領先的信息披露對于ESG報告的細節披露也很注重前后邏輯統一,不會出現在計算雇員總數時包含子公司,按地區劃分雇員時不包含子公司的情況。
(4)ESG報告重視對于管理結果的披露
行業領先物企在披露勞動管理相關事項時,更注重管理結果的披露,明確在報告期內有無相關問題和風險,即使存在相關風險,也會明確是否已將風險處理完畢。
(5)加強獨立第三方對于ESG報告事項的參與
行業領先物企對于ESG報告事項中,多處可見獨立第三方的參與,例如每年委托第三方機構開展覆蓋本集團全體員工的敬業度調查。對于注重多重信息核實的評級機構而言,有獨立第三方參與的ESG報告事項的可信度無疑高于僅企業自行披露的內容。
3. 發揮“領先于行業”優勢
從物企MSCI之ESG評級看,評級為A的物企,一定存在位于行業領先之關鍵議題,而評級為BBB的物企則不然。故企業為獲得更好的ESG評級,應在企業擅長的議題上,向“領先于行業”水平努力。
“金誠同達研究院ESG研究中心
金誠同達研究院ESG研究中心致力于研究和推廣ESG理念,力求提供兼容國際標準與中國實踐、兼顧通用性與行業特性的ESG法律服務。研究中心由多位從事境內外投融資、環境保護、勞動人事、能源與自然資源、企業合規等服務的律師團隊組成,為政府部門、上市公司、基金管理人、資本市場投資者及其他參與者等提供ESG信息披露、盡職調查等法律服務。金誠同達亦是中國公共法律服務的推動者和熱衷實踐者,是律師行業ESG建設的先行者。
注:文章為作者獨立觀點,不代表資產界立場。
題圖來自 Pexels,基于 CC0 協議
本文由“金誠同達”投稿資產界,并經資產界編輯發布。版權歸原作者所有,未經授權,請勿轉載,謝謝!

金誠同達 











