最及時的信用債違約訊息,最犀利的債務危機剖析
作者:汪雪、何雋銘等
來源:大隊長金融(ID:captain_financial)
相較于訴訟,商事仲裁具有高度自治、一裁終局等特點,這些特點集中反映為仲裁庭在案件的審理程序、實體法律適用和裁判說理上均具極強自主性。如為三人仲裁庭,則該仲裁庭通常由當事人各自指定的邊裁和共同選定/仲裁機構指定的首仲所組成。因此,選擇一名合適的仲裁員,對于當事人而言,是至關重要的。對此,仲裁實務界長期以來也有比較充分認識,比如艾倫·雷德芬(Alan Redfern)就曾在其書中指出,仲裁的好壞取決于仲裁員(Arbitration is only as good as the arbitrators)。[1]
那么,在選擇仲裁員時應考慮哪些因素,以及如何搜集相關資料,就成了當事人及其代理人應認真考慮的問題。本文擬從三部分對此進行闡述,第一部分闡述了仲裁員應當滿足的條件,包括對仲裁員的資格規定、仲裁員公正性的要求以及當事人意定的仲裁員要求的合法性,若不滿足該等條件時,在相應法域可能發生撤銷仲裁裁決、不予承認或執行仲裁裁決等風險;第二部分則闡述了選擇仲裁員時可著重考慮的因素,包括專業性和便利性兩點,前者中包含專業能力、語言能力、國籍、宗教信仰和教育背景以及聲譽,后者則包括時間和地點兩方面的便利性;第三部分則闡述了在選擇仲裁員時可搜集資料的渠道,包括通過官方、民間機構的數據庫、按仲裁員的來源能搜集到的資料以及面試仲裁員候選人時的注意要點。
一、仲裁員應滿足的條件
仲裁員應當滿足的條件應當包含兩點要求,其一,仲裁員應當滿足國家法律、仲裁機構規則的要求,這又可以細分為應當滿足的資格要求,和應當滿足的公正性要求;其二,仲裁員應滿足當事人的意定要求,但意定要求不得違反法律的強制性規定。
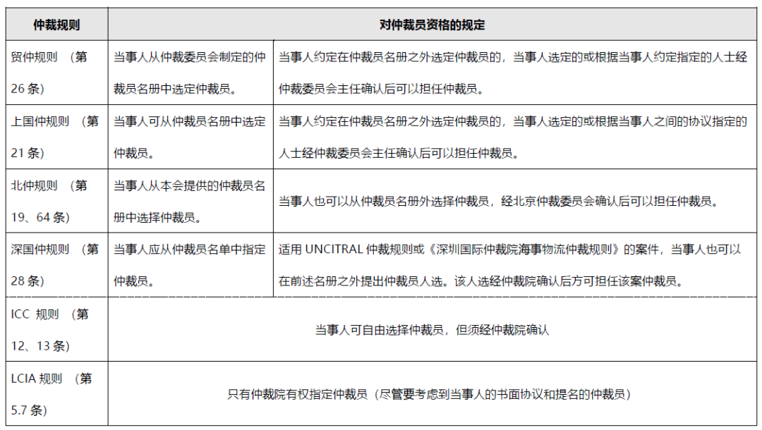
(一)對仲裁員資格的規定
因法域及仲裁形式的不同,仲裁員資格可能包含法律要求和仲裁機構規則要求兩部分的規定。世界之大,確實存在著對于仲裁員的資格缺乏實質上要求的法域,而臨時仲裁則可完全脫離仲裁機構而存在,故而也存在著不需要考慮仲裁機構要求的情況。但,在通常情況下,仲裁員需同時滿足法律規定和仲裁機構規則的要求。
1. 法律規定
以我國為例,《中華人民共和國仲裁法》(“《仲裁法》”)中對仲裁員的資格規定了硬性條件,坊間經常簡單將其概括為“八八八”,或者“三個八”,然而該概括并不全面。
根據《仲裁法》第13條的規定,仲裁員應當符合下列條件之一:(一)通過國家統一法律職業資格考試取得法律職業資格,從事仲裁工作滿八年的;(二)從事律師工作滿八年的;(三)曾任法官滿八年的;(四)從事法律研究、教學工作并具有高級職稱的;(五)具有法律知識、從事經濟貿易等專業工作并具有高級職稱或者具有同等專業水平的。因此,除了“三個八”外,具有高級職稱的法律教研工作者和行業專家也滿足資格要求。這就使得高校教師和行業專家也成為可選擇的仲裁員。當然,就目前中國職稱評定的速率而言,大部分滿足該條件的法律教研工作者和行業專家工作年限可能遠超八年。但這種高級職稱或同等專業水平要求仍有意義,因為它使得未獲得法律職業資格證的人士也可能成為仲裁員,從而在仲裁中更好地體現商業性和行業性。
實踐中,對于不符合資格條件的仲裁員做出的仲裁裁決,法院可能認為仲裁庭的組成違反法定程序而對其做出的仲裁裁決予以撤銷。
但最新的司法判決中也存在法院認為,仲裁員的任職條件不屬于法院的司法審查范圍,是仲裁委員會自身組織機構建設的內容,仲裁委對仲裁員的資格進行了確認,則可認定仲裁員符合任職條件。

2. 仲裁規則規定
一般而言,主流的國內外仲裁機構未從仲裁員的背景角度規定對其資格的要求,尤其是國際仲裁機構,對于仲裁員的資格基本僅有形式上的確認。部分國內仲裁機構可能規定當事人應從機構的仲裁員名冊/名單中選擇仲裁員,但即使是這部分仲裁機構一般也會允許當事人選擇名單外的其他仲裁員,名單外的仲裁員經仲裁機構確認后也可以擔任仲裁員。


*本文正文及表格中所提及的相關機構均采用常見簡稱,為免疑義,貿仲指中國國際經濟貿易仲裁委員會,上國仲指上海國際經濟貿易仲裁委員會,北仲指北京仲裁委員會,深國仲指深圳國際仲裁院,UNCITRAL仲裁規則指《聯合國貿法會仲裁規則》,ICC指國際商會仲裁院,LCIA指倫敦國際仲裁院,HKIAC指香港國際仲裁中心,SIAC指新加坡國際仲裁中心,SCC指斯德哥爾摩商會仲裁院。
**表格中虛線上方的為我國內地仲裁機構規則,虛線下方的為我國香港特別行政區及國外仲裁機構規則。如未經特別說明,本文中所引用的仲裁規則均為該機構現行最新版本的規則。
(二)對公正性的規定
雖然我國存在前述對資格的硬性要求,而其他法域并不一定有類似硬性資格要求,但各法域均較為常見的是對仲裁員公正性的要求。《國際商事仲裁示范法》(UNCITRAL Model Law on International Commercial Arbitration)中也規定,存在引起對仲裁員的公正性或獨立性產生正當懷疑的情況時,當事人可以申請仲裁員回避。
1. 法律規定
我國《仲裁法》第13條對仲裁員“公道正派”要求可以理解為是對仲裁員公正性的強調。而對不符合公正性要求的情況,《仲裁法》在第34條列舉了一些仲裁員“必須回避”的情形,而通過對我國過往法院判例的檢索,可簡要將必須回避情形的具體場景總結為以下三種,具體如下:
1)與本案有利害關系的情形

2)與本案當事人、代理人有其他關系,可能影響公正仲裁的情形


3)法院認定為其他需要回避的情形

由此可知,在選擇仲裁員時,應當對類似上述的情形加以考慮,避免造成回避所帶來的各項成本,包括因對方當事人申請回避造成的仲裁程序時間、費用成本的增加,以及如果最終做出裁決的仲裁員不符合公正性要求,我國法院會因為其做出的仲裁裁決存在《仲裁法》第58條規定的撤銷情形,從而撤銷仲裁裁決,這將使當事人為解決爭議而在仲裁程序中所付出的一切努力付之東流。
2. 仲裁規則和國際軟法的規定
大多數仲裁機構的仲裁規則中都會對仲裁員的公正性做出要求,例如《ICC規則(2021)》第11.1條和《LCIA規則(2020)》第5.3條均規定每位仲裁員應保持公正性并獨立于當事人。對于不符合公正性要求的仲裁員,仲裁規則一般也允許當事人請求回避或撤換,例如《貿仲規則(2015)》第32條就規定當事人對被選定或被指定的仲裁員的公正性和獨立性產生有正當理由的懷疑時,可書面提出要求該仲裁員回避的請求。《HKIAC規則(2018)》第11條也規定若存在可導致對仲裁員的公正性或獨立性產生合理懷疑的情況,或仲裁員不具備當事人約定的資格,或仲裁員在法律上或事實上不能履行其職責或因其他原因行事不當遲延,仲裁員可被質疑等。
由此可見,主流的國內外仲裁機構在規則中不但有著明確的公正性要求,而且明確賦予了當事人救濟措施。具體操作上,以HKIAC為例,擬質疑仲裁員的當事人,應在其收到確認或指定被質疑的仲裁員的通知(或其獲悉引起質疑的情況)后15日內,向HKIAC提交質疑通知,說明質疑理由,并繳納質疑受理費。HKIAC受理質疑后,將要求其他當事人和被質疑仲裁員在規定期限內,各自提交對質疑通知的答復,隨后提出質疑的當事人也將對上述答復進行評論。對于質疑的決定,一般由HKIAC的程序委員會僅依書面陳詞和證據做出,但有必要也可舉行庭審。做出決定后,HKIAC將書面通知當事人及仲裁庭組成人員。
而將視野擴展到國際仲裁中,可發現相關軟法對于該問題有著更明確的規定。《國際律師協會國際仲裁利益沖突指引》(“《利益沖突指引》”)中對仲裁員和當事人可能存在利益沖突的情形進行了分類,分為不可棄權的紅色清單、可棄權的紅色清單、橙色清單以及綠色清單四個級別。若仲裁員存在“不可棄權的紅色清單”中所列的情形,則其必然不符合公正性的要求,當事人的任何棄權(包括當事人的聲明或事先棄權)或當事人允許該人擔任仲裁員達成的任何協議都將視為無效。其他三類清單中的情形則視案件情況可能導致仲裁員的回避。
對比前文提到的《仲裁法》第34條規定的導致仲裁員回避的情形可知,不可棄權紅色清單中的第1款較我國《仲裁法》第34條第1款進一步縮小了回避范圍,僅當仲裁員也是案件當事人(或其法人代表和雇員)時須回避,而我國《仲裁法》中仲裁員是包括了當事人、代理人的近親屬。“近親屬”在我國民法典中被規定為配偶、父母、子女、兄弟姐妹、祖父母、外祖父母、孫子女、外孫子女。而在《利益沖突指引》中相類似的概念為“緊密家庭成員”,指配偶、兄弟姐妹、子女、父母或生活伴侶,以及其他任何存在緊密關系的家庭成員。在可棄權的紅色清單和橙色清單中規定了5類與之相關的情形,包括仲裁員的緊密家庭成員在爭議中具有重大經濟利益、仲裁員與一方當事人的法律顧問具有緊密家庭成員關系、仲裁員的緊密家庭成員是代表一方當事人的律師事務所的合伙人或雇員,但該緊密家庭成員沒有為爭議提供協助的情形等。由此可見,《利益沖突指引》中雖然規定了“緊密家庭成員”這一身份,但是在判斷是否影響仲裁員公正性而導致回避時更注重該成員在與案件的關系以及其在案件中的行為,視案件情況而判斷是否回避。這樣做出的判斷更為合理,但相應的對判斷者(包括當事人、仲裁機構和法院)的要求也更高,最終決定前一般存在討論的空間,需要一定時間綜合考慮案件情況。
而“不可棄權的紅色清單”的剩余三款與我國《仲裁法》中第2款和第3款中規定的“利害關系”和“其他關系”是有關聯的,均屬于“利害關系”和“其他關系”的表現。對于“其他關系”的具體認定,貿仲在其《仲裁員行為考察規定》第八條規定了六種情形,包括:(1)對于承辦的案件事先提供過咨詢意見的;(2)與當事人、代理人現在或兩年內曾在同一單位工作的;(3)現任當事人法律顧問或代理人的,或者曾任當事人的法律顧問且離任不滿兩年的;(4)為本案當事人推薦、介紹代理人的;(5)擔任過本案或與本案有關聯的案件的證人、鑒定人、勘驗人、辯護人、訴訟或仲裁代理人的;(6)其他可能影響公正仲裁的事項。上述情形與不可棄權的紅色清單中所列的情形也具有相似性。
(三)當事人之間仲裁條款的規定
當事人也可在仲裁條款中約定對仲裁員的特定要求,除非在仲裁程序中各方另行協商達成一致豁免其中一些要求,否則,不符合當事人約定要求的仲裁員可能也會被質疑,最終影響仲裁裁決的效力。常見的約定包括專業能力、語言能力、第三國國籍、教育背景等,不常見但也偶爾可見的約定包括性別、種族、出生地等。但需注意的是,若當事人在仲裁協議中對仲裁員約定了種族、性別等較為敏感的要求時,在一些法域可能帶來會影響仲裁協議效力的潛在后果。而即便仲裁協議未明確提及種族、性別,若根據約定的產生方式可選擇的仲裁員未能滿足一定程度的多樣性時,仲裁協議的效力在一些法域仍可能被質疑。例如2018年,美國紐約州高等法院曾做出初審判決,批準Shawn Carter(即知名非裔饒舌歌手Jay-Z)提出的中止仲裁申請,理由是仲裁協議中雖約定由美國仲裁協會(AAA)仲裁,但該協會名冊中缺乏非裔仲裁員,這剝奪了Carter依法享有的受平等保護的權利。該案后因美國仲裁協會提供了五名非裔候選仲裁員人選,并同意考慮將Jay-Z提交的11名非裔候選人納入仲裁員名冊,而恢復審理。[2]
通過以上三點分析可知,在指定仲裁員時不能只是根據當事人或者律師對仲裁員的熟悉程度進行選擇,應當注意需滿足的仲裁員資格要求、公正性要求以及仲裁協議/條款中約定的條件,包括仲裁員是否存在利益沖突,以免選擇的仲裁員被要求回避或撤換,甚至影響最終仲裁裁決的效力。
二、選擇仲裁員時可以著重考慮的因素
在具體案件中,可能仍有不少仲裁員滿足前述要求,這就需要當事人進一步考慮其他因素。如Martin Hunter就曾指出,選擇最佳的仲裁員就是要找一位“最不讓人覺得存在偏見但觀點最有利客戶的人”(someone with maximum pre-disposition towards my client, but with minimum appearance of bias)。[3] 對此,筆者總結了以下兩大方面在選擇合適仲裁員時可以著重考慮的因素。
(一)專業性
1. 專業能力
仲裁員專業能力可分為兩方面,一是對爭議所屬領域知識的充分熟悉,二是對仲裁這一爭議解決方式的熟練運用。
對于前者,除了對爭議適用的實體法律、仲裁地法律、仲裁協議效力的準據法這些法律知識的熟悉,考慮到許多提交仲裁解決的爭議都是特定領域如國際貿易領域的專業問題,擁有這些領域背景或經驗的仲裁員通常會更熟悉該領域內的行業慣例等,更能夠做出專業且令人信服的裁決。
對于后者,選擇的仲裁員應具有處理仲裁案件的經驗,熟悉仲裁庭中不同身份仲裁員的作用、要求及工作重點。同時,仲裁員也應具有一定的程序管理能力,能自如處理各類申請和需求。一般而言,具有相關案件經驗、對機構規則熟稔掌握的仲裁員能夠更好地推進仲裁程序。另外,在三人仲裁庭中,也需考慮仲裁員是否具有與其他參與方良好合作的能力和友善的態度,避免仲裁員之間、仲裁員與當事人之間可能的沖突。
2. 語言能力
仲裁員應熟練掌握約定的仲裁語言。在未約定仲裁語言時,選擇掌握爭議相關交易文件、溝通記錄中語言的仲裁員也更為適宜。對于在境外進行國際仲裁的中方當事人,選擇懂中文、有中國背景的仲裁員可能會更有利于其在仲裁程序中了解案情和閱讀證據。相反,如果選擇的仲裁員對爭議相關文件的語言不太熟悉,需要翻譯的幫助,則仲裁所需的成本無疑將增加。
3. 國籍
仲裁員可能會偏向具有相同國籍的當事人。但一般而言,多數仲裁機構如ICC在指定仲裁員時,當雙方當事人國籍不同時,除當事人明確約定外,不會指定與一方當事人相同國籍的仲裁員。
4. 宗教信仰與教育背景
仲裁員若有宗教信仰,可能對其判斷與宗教或其教義要求相關的案件中涉及的法律問題產生潛在影響。另外,仲裁員的教育背景,例如普通法系或大陸法系的背景,可能影響其對特定條款的解釋和對證據法則的偏好等。[4]
5. 聲譽
通常而言,德高望重的仲裁員在仲裁程序中表達的觀點更易于受到其他仲裁員的重視和認同。同時,有聲譽的仲裁員往往有自成體系的裁決邏輯,在無實質性變化的案件中不會輕易更改自己的裁決邏輯。[5]所以,在有聲譽的仲裁員中選擇曾發表支持己方主張法律觀點的將使本方處于有利位置。
(二)便利性
1. 時間上的便利
仲裁員能夠有時間閱讀案卷、熟悉案情,并查閱相關案例和法律依據,知曉最新的法律實踐觀點,在審理中能夠迅速抓住案件焦點或當事各方共同關注的問題,往往決定了案件的審理效率和質量。
2. 地點上的便利
需考慮仲裁員的經常居住地與開庭地的距離[6],尤其是在當前疫情情況下,如規則未作變通,或各方不能達成以在線形式進行庭審的合意,仲裁員能否順利、便捷地到達開庭地成為了不應回避的問題。另外,當事人需要支付仲裁庭的費用中一般包括仲裁員在仲裁過程中的合理開支,例如差旅費、食宿費等,所以從經濟的角度出發,仲裁員經常居住他和開庭地也值得考慮。
三、資料搜集
(一)數據庫
許多仲裁機構、仲裁協會和民間機構會制作仲裁員數據庫方便當事人選擇仲裁員。同時,在一些特殊的仲裁領域也會有專門的數據庫供查詢。[7]
1. 仲裁機構的數據庫

2. 仲裁協會的數據庫

3. 民間機構的數據庫[8]

4. 特殊領域的數據庫

(二)因仲裁員來源不同所產生的不同資料來源
仲裁員以往對類似法律問題的觀點也是重要的考慮因素,裁判思維直接影響仲裁員對爭議問題的認定和裁決結果。針對仲裁員來源的不同,可以通過不同渠道了解仲裁員的觀點:

(三)面試
一般而言,仲裁員和一方當事人在仲裁中的單方交流被視為不當行為。但為幫助當事人指定仲裁員以及仲裁員在事前判斷是否適合接受指定,仲裁庭組成前的單方交流(“面試”)在實踐中通常是被允許的。當事人可在面試中直接詢問仲裁員一些無法從其他渠道獲知的重要考慮因素。[9]
國際律師協會《國際仲裁當事人代理指引》(“《當事人代理指引》”)的第7、8條規定了當事人與仲裁員之間溝通的限制與許可進行,認為當事人的代理人應盡量避免單方交流,允許的單方交流特定情形包括:
而對于單方交流的內容,《當事人代理指引》中指出應僅限于提供爭議的概括性描述以及獲取有關潛在仲裁員是否合適的信息。一般可交流的話題有:
(1)仲裁員的發表物,包括書籍、文章、會議發言稿或參會情況;
(2)仲裁員及其所在或所擁有的律師事務所或工作組織所從事的可能讓人對其獨立性或中立性提出合理懷疑的活動;
(3)對爭議的一般性質的描述;
(4)仲裁協議的條款,尤其是對于仲裁地、語言、適用法律及仲裁規則的約定;
(5)各方當事人、當事人之代理人、證人、專家及利益相關方的身份;以及
(6)仲裁程序的預計時間表及總體安排。
英國特許仲裁學會(Chartered Institute of Arbitrators)制定的《國際仲裁實務指南:面試仲裁員候選人》(“《指南》”)做出了更詳細的說明。《指南》指出,仲裁員候選人在被指定前接受一方當事人面試的事實本身并不應成為該仲裁員被質疑的理由。(第1.1條)仲裁員候選人在接受面試前,應事先與當事人合意時間、時長、地點、參與人以及面試內容范圍,并形成書面內容。(第1.2條)面試可通過面談、電話以及視頻的方式進行。若計劃進行面談,則應選擇在仲裁員候選人的辦公室或其他中立工作場所進行為宜,當事人的辦公室、咖啡店、餐廳等場所并不適宜。(對第1條的評注第4段c)同時,面試中不應包含任何報酬或禮物,包括餐飲或其他可能被視為招待的內容。(對第1條的評注第5段)面試的時間不宜過長,否則面試內容可能會偏離到不允許在面試中涉及的內容,實踐中30分鐘的時間能夠滿足大部分的面試。(對第一條的評注第4段e)
在我國《仲裁法》第34條也規定了仲裁員與當事人不能“私自會見”、不得接受“請客送禮”,這一規定與《指南》中認為的面試中不能包含視為招待的內容是一樣的考慮,仲裁員與當事人之間應避免產生任何可能影響仲裁員公正性的交集。同樣的,貿仲、北仲的《仲裁員守則》均規定了仲裁員不得接受當事人的饋贈或提供其他利益。
《指南》中允許的面試交流內容(第2條)一般包括:
(1)過去的仲裁員經驗包括對仲裁法、慣例和程序的理解,例如通過提供過去案件經驗的細節,但須注意其對當事人的保密義務;
(2)對仲裁程序的一般事務的態度包括其處理程序問題的方法,例如對其管理和推進仲裁程序的能力有關的一般性問題,但應排除當前案件中可能出現的程序性問題;
(3)仲裁員的費用,對機構仲裁而言,仲裁員的費用通常由仲裁機構確定,無須在面試中討論;而在臨時仲裁中,則可以在面試中對仲裁員費用和其他指定條件做討論。
另一方面,《指南》(第3條)還指出仲裁員候選人應拒絕回答任何用來刺探其對當前仲裁中可能出現的具體問題的立場,具體而言包括:
(1)引起爭議的具體事實或情況;
(2)各方當事人的主張;
(3)案情;
(4)仲裁員候選人對案情、各方當事人主張的觀點。
貿仲的《仲裁員守則》第三條中也規定,事先與一方當事人討論過案件的,或提出過咨詢意見的候選人,不得擔任該案仲裁員。同樣的,北仲的《仲裁員守則》中第五條規定對于本案事先提供過咨詢的情形屬于可能引起對仲裁員公正性產生合理懷疑的情形,仲裁員有義務在接受指定時書面披露。
綜上所述,選擇仲裁員時不僅應當考慮法律規則、仲裁規則以及當事人約定等硬性條件,還應當就仲裁員的專業性和便利性方面進行著重考慮。在對仲裁員的資料進行搜集時,可以選擇官方機構以及民間機構提供的各類數據庫,根據仲裁員的不同來源進行資料搜集,也可以對仲裁員候選人進行面試,直接了解仲裁員的相關信息。
注:文章為作者獨立觀點,不代表資產界立場。
題圖來自 Pexels,基于 CC0 協議
本文由“大隊長金融”投稿資產界,并經資產界編輯發布。版權歸原作者所有,未經授權,請勿轉載,謝謝!
原標題: 商事仲裁中仲裁員選擇與資料搜集的實務指引

大隊長金融 











