最及時的信用債違約訊息,最犀利的債務危機剖析
作者:知信法務
來源:知信律師事務所(ID:zhixinlawoffice)
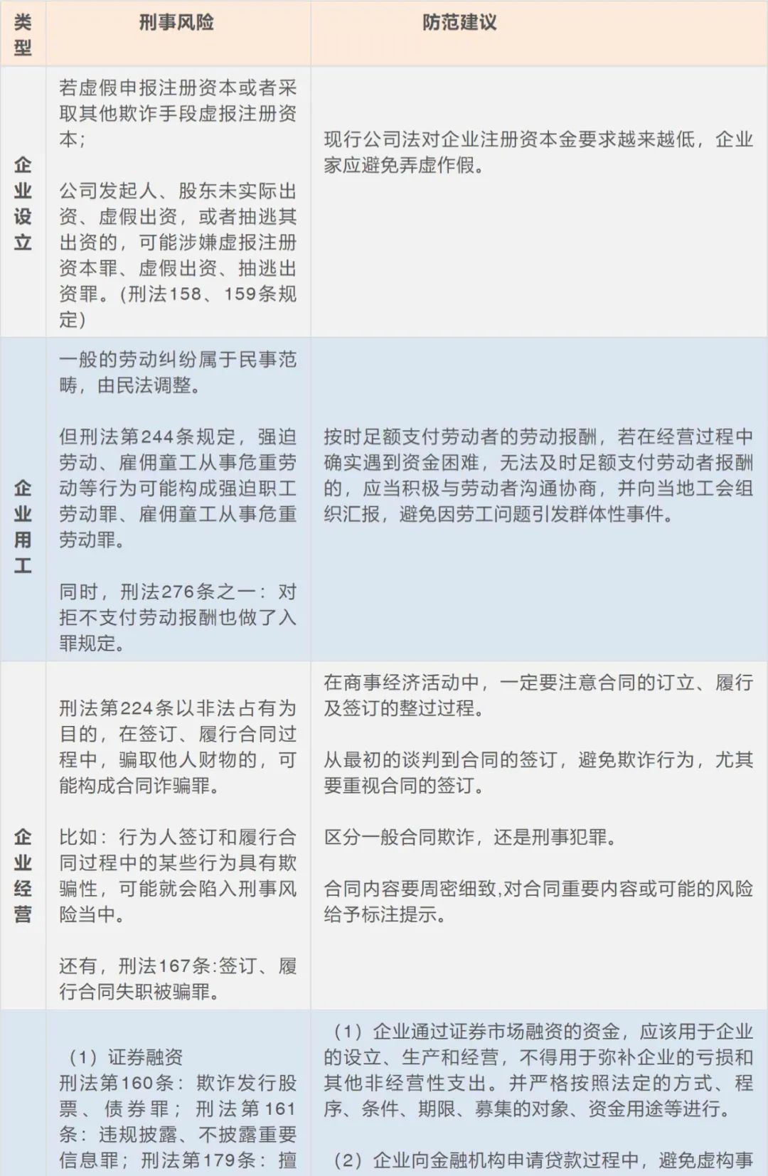
民企作為一個特殊人群,產生的法律問題已不是個人問題,背后關系著整個企業的生死存亡、員工就業、家庭成員和其他合作者的安全。企業在經營過程中會遇到的大大小小的法律風險,尤其刑事法律風險屬于重大風險,一著不慎有可能波及全局,所以不可不慎。
本文從刑事風險層面分析民企法律風險,總結民企犯罪的特點,提出防控之道,希望對企業家在防范和應對、化解刑事法律風險方面給予啟發和幫助。
根據《2019—2020企業家刑事風險分析報告》數據顯示,民企涉刑風險范圍與頻次更大。
1、非法吸收公眾存款罪(647次,27.72%)
2、職務侵占罪(373次,15.98%)
3、拒不支付勞動報酬罪(215次,9.21%)
4、虛開增值稅發票罪(167次,7.16%)
5、合同詐騙罪(166次,7.11%)
其大致劃為五類:市場經營法律風險、財務與金融法律風險、知識產權與企業宣傳法律風險、公共關系法律風險及管理人員法律風險五類。這五類風險的劃分標準不是絕對的,風險之間可能存在一定的交叉與聯系,風險的涵蓋也不能稱為全面。



法務人員,但往往只是從事一些合同的審查、出具調查報告、提供法律意見等工作。但無論是法律顧問也好、法務風控人員也好,都很難深入到企業運行過程中、深入到企業核心決策中,發揮的作用也十分有限。
因此,要想從根本上防微杜漸,還需要法律從業人員深入了解企業的運行過程以及核心決策圈,否則很難發揮真正的價值和作用。
注:文章為作者獨立觀點,不代表資產界立場。
題圖來自 Pexels,基于 CC0 協議
本文由“知信律師事務所”投稿資產界,并經資產界編輯發布。版權歸原作者所有,未經授權,請勿轉載,謝謝!
原標題: 企業經營中的刑事法律風險與防范

知信律師事務所 











