最及時的信用債違約訊息,最犀利的債務危機剖析
作者:黃歡律師
來源:知信律師事務所(ID:zhixinlawoffice)
“眾所周知,公司是核心的市場主體。”
正因于此,強制執行過程中被執行人名下擁有的股權成為了重要執行標的之一,關乎著債權能否實現的焦點問題。
股權凍結的相關程序規范應運而生。
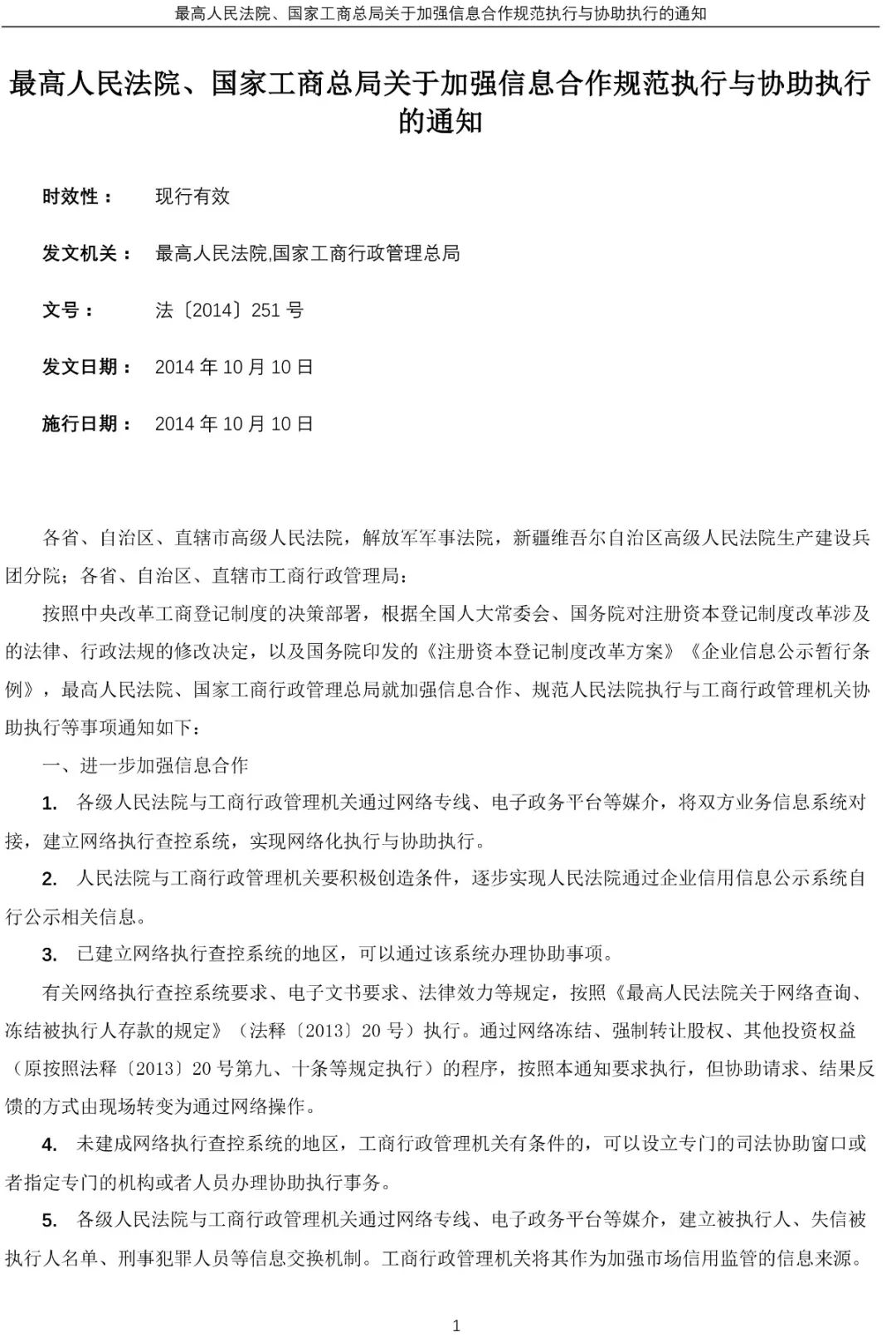
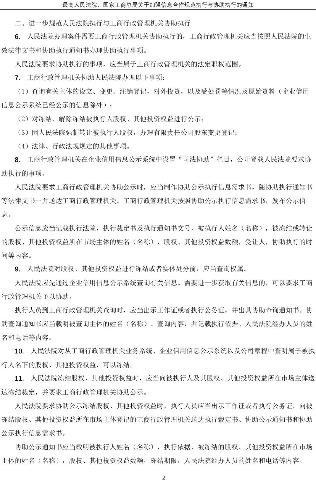
為了更好地執行被執行人的股權、進一步解決“執行難”的問題,上海市高級人民法院與上海市市場監督管理局召開了執行工作協作會,并形成會議紀要,對于市場監督管理機關如何配合人民法院對被執行人的股權采取凍結、強制執行措施的細節問題予以規范,具有充分的現實意義。
1
明確協助凍結非上市股份有限
公司股權的辦理機關及公示義務
我國目前將公司區分為有限責任公司和股份有限公司,股份有限公司又可以分為上市公司和非上市股份有限公司。
針對有限責任公司,人民法院可以根據《公司法》第三十二條第三款的規定,直接到市場監督管理部門送達執行裁定書、協助執行通知書即可辦理。
針對上市公司,人民法院根據《最高人民法院、最高人民檢察院、公安部、中國證券監督管理委員會關于查詢凍結扣劃證券和證券交易結算資金問題的通知》的規定,可以要求證券登記結算機構或者證券公司協助辦理。
然而,針對非上市股份有限公司,由于非上市股份有限公司的法定登記及變更事項并不包括其股東的相關信息,所在地的登記機關無法明確采取凍結手段。
但本次《會議紀要》明確指定該股份公司登記地市場監督管理部門作為協助法院執行的主辦機關,其協助義務為對人民法院要求凍結的股權予以公示。
在明確機關及義務后,相關市場監督管理部門能夠充分了解自身的權責義務,人民法院在執行時亦有清晰的操作方向。
2
明確批量協助文書的凍結順序
我國目前將公司區分為有限責任公司和股份有限公司。
股份有限公司又可以分在司法實踐過程中,當被執行人涉訴案件較多時,往往涉及到批量送達協助文件。
而市場監督管理機關收到多份協助文書,往往無從下手。
若任意采取凍結行為,很可能會侵害債權人的合法權益。
而確定合法的凍結順序需要綜合法律法規及債權人主張權利的具體情況,市場監督管理機關無能為力。
因此,《會議紀要》中明確,人民法院送達批量協助文書時應明確凍結順序。
將法律問題交給司法機關去解決,手續問題交由行政機關去配合,從程序上完善了股權凍結的合法辦理。
明確限制變更的事項及股權凍結的法律后果
當被執行人的股權被凍結后,被執行人可能通過多種方式規避股權凍結的不利法律后果。
如人民法院通知涉案公司所在地的市場監督管理機關采取股權凍結措施后,涉案公司通過變更所在地、從而變更市場監督管理機關,與人民法院進行“捉迷藏”。
為了避免上述情況、拖延甚至阻礙法院強制執行的進程,《會議紀要》規定了人民法院送達協助文書后,市場監督管理機關不得受理被執行人或被執行人所投資的目標公司辦理出資比例變更、增資、擴股等業務申請以及公司登記機關變更的業務,協同人民法院共同扼殺被執行人逃避執行的可能性。
4
明確股權輪侯凍結無需續行凍結措施
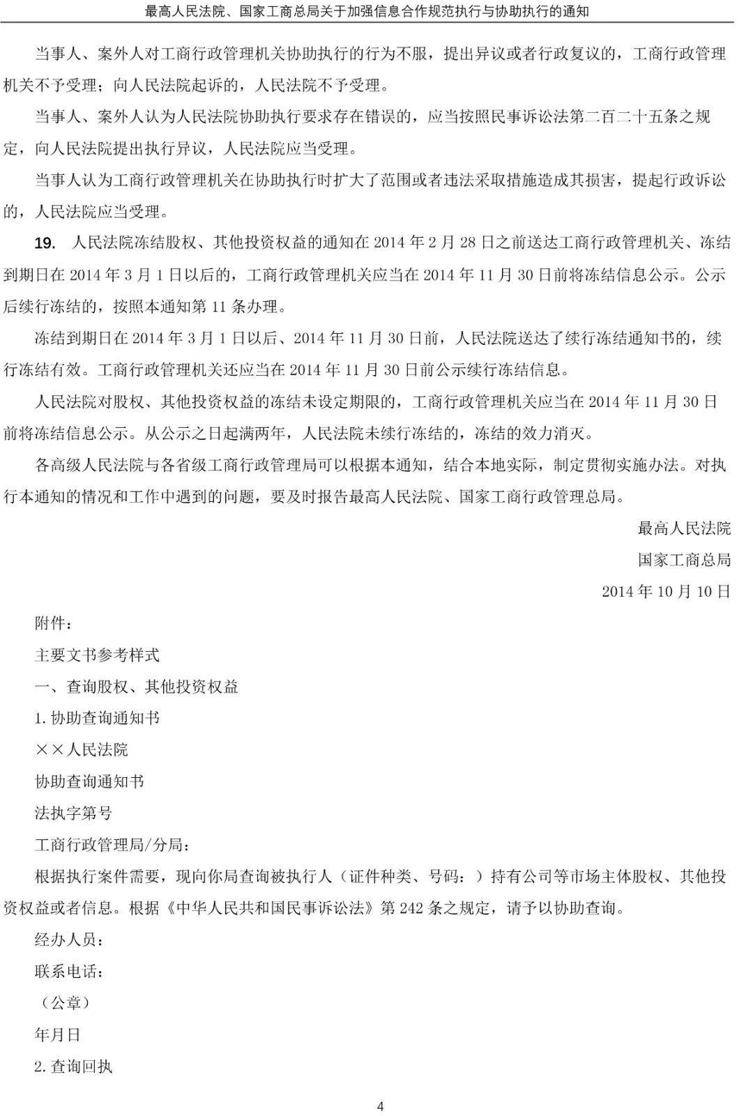
輪侯凍結通常適用于上市公司的流通證券,實踐中對于有限責任公司和股份有限公司股權的輪侯凍結較少。
《會議紀要》中明確了股權凍結的起算期限,并且股權輪侯凍結無需續行凍結措施,強化了執行過程中輪侯凍結的法律效力和不利法律后果。
5
強調強制執行程序的合法性
明確協助義務的具體內容及責任承擔
由于公司主體的特殊性,當法院采取強制執行措施、轉讓股權或投資收益后,可能導致存在特殊法律規定的公司主體無法遵守相關規定,讓強制執行行為變成“強制違法行為”。
為此,《會議紀要》明確了市場監督管理機關的先行審查義務,保證強制執行的合法性。
同時,市場監督管理機關在強制執行過程中,還需要配合辦理變更登記手續、撤銷變更登記,并對產生實質性影響的變更或撤銷手續一并進行完善,進一步保障人民法院執行程序的合法合規。
附:






1、 《公司法》第三十二條第三款規定“公司應當將股東的姓名或者名稱向公司登記機關登記;登記事項發生變更的,應當辦理變更登記。未經登記或者變更登記的,不得對抗第三人。”
2、詳見《公司法》第九十二條第一款、第二百一十一條及《公司登記管理條例》第九條第一款、第三十四條第三款的規定。
注:文章為作者獨立觀點,不代表資產界立場。
題圖來自 Pexels,基于 CC0 協議
本文由“知信律師事務所”投稿資產界,并經資產界編輯發布。版權歸原作者所有,未經授權,請勿轉載,謝謝!
原標題: 《你不會的“股權凍結”,操作實務來了》

知信律師事務所 











