最及時的信用債違約訊息,最犀利的債務危機剖析
作者:李坤澤
來源:睿博恩重生筆記

巧合的是,一個多月前,昔日實控人梁斐剛剛辭去董事長職務;而公司的2025年業績剛剛扭虧為盈。上市33年,控股結構歷經多次更迭。1993年以“四川水泥第一股”之姿登陸A股,2011年經歷破產重整,2017年被樸素資本以12億元拿下控制權,2020年實控權又轉至洛陽國資手中。如今,股權拍賣的落槌,又將把這家老牌企業的控制權推向何方?
1 前世今生:一家“有故事”的A股老兵
四川金頂的前身是四川省峨眉水泥廠,1970年建成投產。1988年改制為股份公司,1993年10月在上交所掛牌上市,是四川省內第一家水泥類上市企業。但在“四川水泥第一股”的光環之下,這家公司的控股結構從未真正穩定過。
第一輪易主:海亮金屬入局
2009年,受原大股東華倫集團財務危機影響,四川金頂經營狀況持續惡化。來自浙江的海亮金屬貿易集團通過司法程序入主,成為新的控股股東。但海亮的輸血并未根本扭轉公司困局,債務壓力持續累積。2010年2月,債權人以不能清償到期債務為由,向樂山中院申請對四川金頂進行破產重整。2011年9月,法院裁定受理重整,樂山市政府主導的清算組成立。2012年,重整計劃執行完畢,公司保住了上市地位,但元氣大傷。
第二輪易主:樸素資本高調入局
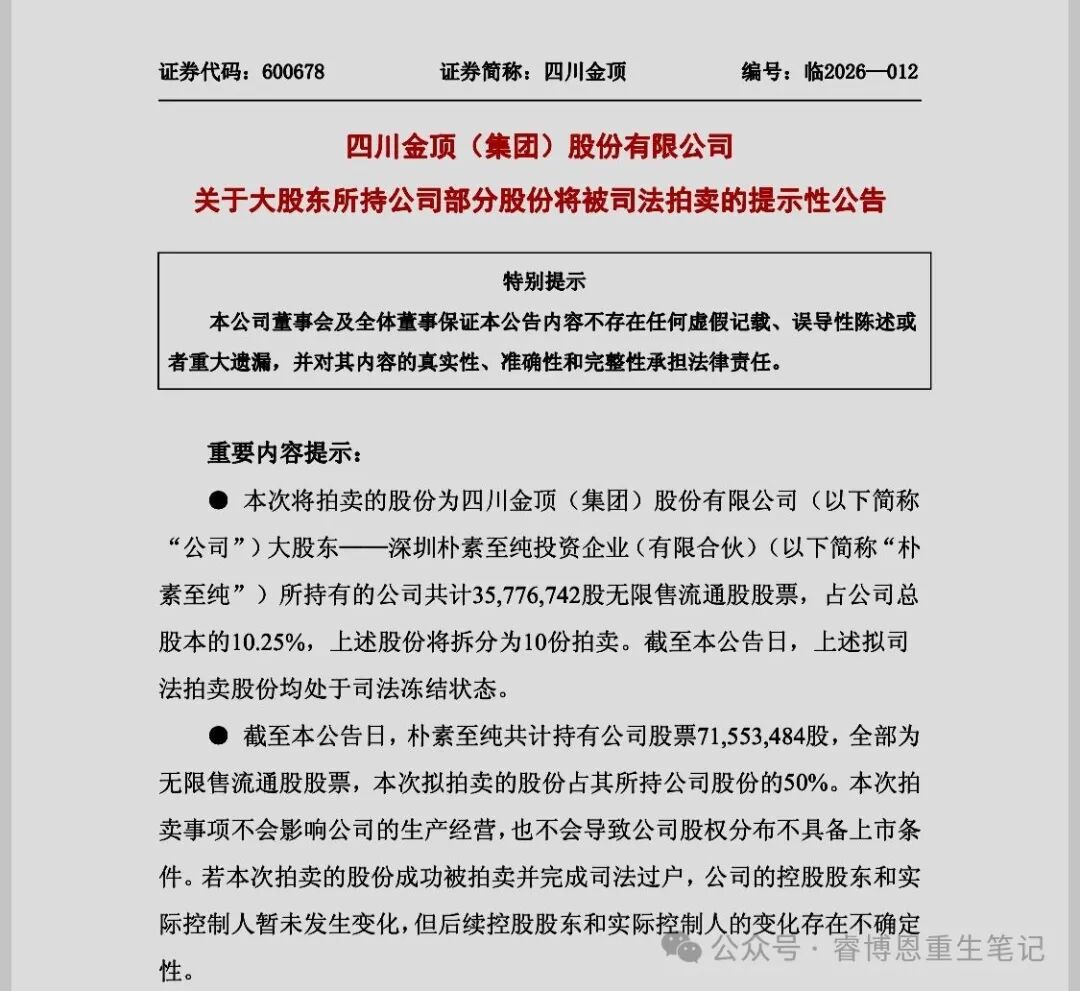
2017年1月,樸素至純以12億元受讓海亮金屬所持四川金頂20.5%的股份,成為控股股東,實際控制人變更為梁斐。但這筆交易從一開始就埋下了隱患。過戶當天,樸素至純將一半股份質押給海亮金屬,用于支付轉讓價款擔保;兩天后,又將另一半質押給信托公司融資補流。此后質押、解押、再質押反復上演,股權一直在高比例質押狀態中運行。2019年,樸素至純持有的全部股份被司法凍結,此后輪候凍結不斷。
第三輪易主:表決權委托給洛陽國資
2020年12月,樸素至純與洛陽均盈私募股權投資基金合伙企業簽訂《表決權委托協議》,將其所持全部股份的表決權無條件委托洛陽均盈行使,實際控制人變更為洛陽市老城區財政局。后經一系列股權變更,實際控制人最終變更為洛陽市人民政府。自此,四川金頂的控制權與洛陽國資綁定。樸素至純保留了持股,但不再擁有表決權。而本次司法拍賣,正是樸素至純當年“高杠桿入主”的后遺癥——質押融資到期無法償還,債權人申請法院強制執行。
2 現狀診斷:業績反彈了,但病根沒除
2.1 經營層面:觸底回升
四川金頂的主營業務為石灰石開采、加工及產品銷售,擁有四川省最大的石灰石礦山之一,儲量約3億噸,品位高于國家水泥生產原料一級標準。2024年,受前三季度宏觀經濟波動影響,公司歸母凈利潤為-1918.82萬元。但自第四季度起,隨著下游需求回暖,業績觸底回升。
2025年一季度,公司實現營收1.26億元,同比增長46.19%,歸母凈利潤1803.19萬元,同比扭虧為盈。2025年上半年,營收2.78億元,同比增長84.75%,歸母凈利潤2630.55萬元,同比增長335.66%,扣非凈利潤1566.18萬元,同比增長248.08%。前三季度營收4.12億元,同比增長84.41%,凈利潤3205.85萬元,同比增長620.08%。公司預計2025年全年實現歸母凈利潤約1050萬元至1550萬元,扣非凈利潤約500萬元至750萬元。單看數字,這的確是一份“觸底反彈”的成績單。
2.2 隱憂:三大病灶仍在
但睿博恩的判斷是:四川金頂目前的狀態是 “數據回暖,體質虛弱” 。三大隱憂不容忽視。
隱憂一:應收賬款/營業收入比值持續惡化。 近三期半年報顯示,該比值從5.52%一路攀升至16.05%,再到19.07%。營收增長的同時,回款質量卻在下降。
隱憂二:存貨增速遠超營收增速。 2025年上半年存貨較期初增長225.83%,而營收增速僅為84.75%。存貨積壓說明產品動銷可能沒有表面上那么樂觀。
隱憂三:產品結構單一,附加值低。 管理層自己也在年報中坦言:“產品結構比較單一,石灰石和骨料產品作為集團主要產品,其整體附加值較低,導致公司營業收入規模較小,盈利能力有限”。
睿博恩觀點:“資產負債率183%,不代表企業沒有價值;連續虧損三年,不代表技術已被淘汰。報表是過去時,資產是未來時。”
四川金頂的案例正好是這句話的鏡像:利潤表好看了,不代表核心價值已經穩固。增長的成色,遠比增長的幅度更重要。
2.3 治理層面:控制權的“懸浮”狀態
盡管上市公司公告稱,本次拍賣“不會影響公司的生產經營,也不會導致公司股權分布不具備上市條件”,且“控股股東和實際控制人暫未發生變化”,但“后續控股股東和實際控制人的變化存在不確定性”。樸素至純的持股比例將從20.5%降至10.25%,表決權委托關系是否會因此調整,是懸在頭上的問號。此外,公司2025年末資產負債率為74.38%,雖較此前有所下降,但在重資產行業中仍偏高。未分配利潤-5.05億元,歷史虧損的包袱仍然沉重。
睿博恩觀點:“最好的紓困,從來不是資本騰挪,而是讓企業從‘原股東的泥潭’回到‘市場的軌道’。”四川金頂的癥結在于:業績在好轉,但治理結構的不確定性仍在侵蝕市場信任。
3 三重門分析:四川金頂的“門”破了幾道?
第一重門:資本結構之困(部分緩解,仍未根除)
2012年的破產重整解決了當時的資不抵債問題,2025年的業績反彈改善了現金流,資產負債率從高位回落至74%左右。但歷史虧損形成的-5.05億元未分配利潤,意味著公司還需要很長時間才能積累足夠的留存收益,真正實現內生造血能力的全面修復。
第二重門:產融能力之困(正在突破,但尚未成型)
四川金頂在“傳統產業提質增效+電氫戰略轉型”上確實在發力。800萬噸技改項目已于2023年投產,5G智慧礦山系統使鏟裝運效率提升18%、能耗下降8%。在新能源領域,子公司四川新工綠氫已切入電氫儲能、換電裝備、新能源車輛運營等賽道,換電重卡技術通過中國船級社認證,換電時間≤3分鐘。
但問題是:新能源板塊目前的體量還太小,不足以替代石灰石主業成為新的利潤支柱。“第二增長曲線”仍處于培育期,能否真正跑通,需要時間和持續投入。
第三重門:治理信任之困(仍是大問題)
這是四川金頂當前最棘手的一重門。控股股東股權質押糾紛引發的司法拍賣,是對治理信任的直接沖擊。原實控人梁斐于2026年2月辭去董事長職務,新董事長趙質斌任期僅到2026年5月4日。董監高頻繁更迭、控制權懸浮、大股東債務問題未解——每一條都在削弱外部對這家公司的信任。而這種信任的缺失,會直接反映在融資成本、商業合作、人才吸引等方方面面。
睿博恩觀點:“外部投資人不是萬能的,內生力量才是真正的‘白衣騎士’。”對四川金頂而言,當前最需要的不是再換一個“新主人”,而是盡快把治理層面的不確定性消除,讓經營團隊能夠安心聚焦主業。
4 出路何在:四川金頂的解題思路
基于睿博恩13年的紓困經驗,我們對四川金頂的后續發展提出三個方向的思考:
方向一:治理結構盡快“定盤”
無論本次股權拍賣由誰接手,洛陽國資系目前仍是實際控制人。如果能夠通過增持、定向增發等方式進一步鞏固控制權,消除“樸素至純退出后表決權委托是否延續”的疑慮,治理信任的重建就有了基礎。
從實際情況看,樸素至純的持股比例降至10.25%后,即便表決權委托協議延續,其對上市公司的實際影響力也已大幅削弱。洛陽國資如果順勢承接這部分股份或進一步增持,實現從“表決權控制”到“持股控制”的躍升,將是治理結構最優的演化路徑。
方向二:資本結構進一步優化
74.38%的資產負債率雖有所下降,但在重資產行業中仍屬偏高。公司可以通過多種途徑優化資本結構:一是引入戰略投資者,補充資本金;二是利用上市公司融資平臺優勢,通過股權融資降低杠桿;三是持續提升主業盈利能力,以內生積累逐步消化歷史虧損。
方向三:產融結合,把“第二曲線”做實
石灰石主業的升級空間仍在:廢石綜合利用年產500萬噸建材項目已投產,洛陽金鼎雙240混凝土生產線已投入試生產。這些項目如果能夠順利達產并貢獻利潤,可以提升主業的抗周期能力。
電氫戰略方向需要更務實的節奏管理。新能源轉型不能一蹴而就,建議采取“小步快跑、試點先行”的策略,用石灰石主業的穩定現金流支撐新業務的培育,避免在主業尚未完全恢復的情況下過度鋪攤子。
5 給困境企業家的幾點啟示
四川金頂的案例,對正在困境中掙扎的企業家,有幾點樸素的啟示:
啟示一:高杠桿并購是一把“雙刃劍”
樸素至純以12億元入主四川金頂,入主當天就將半數持股質押給交易對手,兩天后又將另一半質押融資。表面上看是“以小博大”,實際上是把公司治理的穩定性押在了融資鏈條不斷裂的前提上。一旦融資鏈條斷裂,質押爆倉、司法拍賣就是必然結局。而企業治理層面的動蕩,最終受傷的是上市公司本身。
啟示二:國資入主不一定是“免死金牌”
四川金頂2020年起已由洛陽國資實際控制,但樸素至純的歷史遺留問題仍然在2026年引爆了股權拍賣。這說明:表決權委托不等于風險隔離。國資入主后,如果不對歷史遺留的質押、擔保、資金占用等問題進行全面清理,隱患隨時可能重新爆發。
啟示三:轉型不能“穿新鞋走老路”
四川金頂的“電氫戰略”方向是對的,但第二增長曲線的培育需要時間。在當前階段,石灰石主業的提質增效仍然是公司的基本盤。管理層需要警惕一種傾向:過度渲染新業務而忽略主業的競爭力修復。畢竟,支撐一家公司的,永遠是實實在在的現金流和利潤。
睿博恩觀點:“外部投資人看中的,從來不是報表上的數字,而是技術團隊、工藝know-how、客戶認證這些‘隱形資產’。”對四川金頂而言,最寶貴的“隱形資產”不是概念性的新能源故事,而是那座儲量3億噸的高品位石灰石礦山和二十余年積累的產業運營能力。
6 股權拍賣落槌之后,才是真正的考驗
2026年5月12日,淘寶司法拍賣平臺的倒計時歸零。屆時,樸素至純手中一半的四川金頂股份將易主。但股權過戶只是第一步。真正的考驗在于:
誰來接盤? 是洛陽國資趁機增持鞏固控制權,還是有產業背景的新投資人進場?
表決權委托關系如何調整? 樸素至純持股降至10.25%后,原有的表決權委托協議是否會重新談判?
經營團隊的穩定性如何保障? 控制權變動的過渡期內,核心管理層和技術團隊能否保持穩定?
這些問題的答案,不在拍賣公告里,而在未來6到12個月的治理結構調整和經營執行細節中。睿博恩會持續跟蹤四川金頂的進展。屆時,我們再看——是“治理重生”,還是“動蕩再起”。
【睿博恩觀點提煉】
· 核心判斷:四川金頂2025年業績觸底回升,但治理結構的穩定性是最大不確定性。當前處于“數據回暖、體質虛弱”的狀態。
· 三重門進度:資本結構之困部分緩解(資產負債率回落,但歷史虧損仍在);產融能力之困正在突破但未成型(新能源轉型處于培育期);治理信任之困仍是大問題(股權拍賣+控制權懸浮)。
· 關鍵節點:2026年5月12日股權拍賣結果,以及拍賣后表決權委托關系是否調整。
· 給企業家的啟示:高杠桿并購后遺癥可以跨越多年持續發酵;國資入主不等于風險隔離,歷史遺留問題必須全面清理;轉型不能以犧牲主業的競爭力修復為代價。
(本文內容來源于公司公告及公開信息,不構成任何投資或紓困建議。配圖無不良引導,請仔細甄別。如需進一步分析四川金頂的石灰石礦山資源價值評估,或對比其他“多次易主”型上市公司的治理修復路徑,歡迎關注評論或私信交流。)
注:文章為作者獨立觀點,不代表資產界立場。
題圖來自 Pexels,基于 CC0 協議
本文由“睿博恩重生筆記”投稿資產界,并經資產界編輯發布。版權歸原作者所有,未經授權,請勿轉載,謝謝!

睿博恩重生筆記 











